Are you looking for an easy way to visualize algorithms for your next project? Look no further than an Algorithm Chart Template. These templates are a great tool for organizing and presenting complex algorithms in a clear and concise manner.
With an Algorithm Chart Template, you can easily map out the steps of your algorithm and see how they flow together. Whether you’re a seasoned developer or just starting out, these templates can help you stay organized and on track with your coding projects.
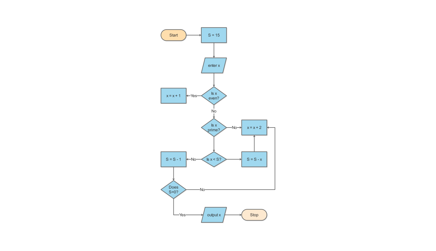
Algorithm Chart Template
Explore Different Options with an Algorithm Chart Template
There are many different types of Algorithm Chart Templates available, so you can choose the one that best fits your needs. From flowcharts to decision trees, these templates offer a variety of options for visualizing algorithms in a way that makes sense to you.
By using an Algorithm Chart Template, you can save time and avoid confusion when working on complex algorithms. These templates provide a clear roadmap for your coding projects, helping you stay focused and efficient throughout the development process.
Whether you’re working on a simple algorithm or a more complex project, an Algorithm Chart Template can help you stay organized and on track. Give one a try today and see how easy it is to visualize your algorithms in a clear and concise manner.
Don’t let complex algorithms overwhelm you – with an Algorithm Chart Template, you can stay organized and focused on your coding projects. Try one out today and see the difference it can make in your development process!
Algorithm Design Flowchart Template In Word Pages PDF Google Docs Download Template
Algorithm Flowchart Template Royalty Free Vector Image
Algorithm Templates EdrawMax Free Editable
Algorithm Flowchart Templates For Problem Solving Miro
Algorithm Flowchart Template





