Are you looking for a way to streamline your business processes? A business flow chart template could be just what you need! Flow charts are visual representations of the steps in a process, making it easy to see where improvements can be made.
By using a business flow chart template, you can map out your current processes, identify bottlenecks, and find ways to optimize your workflow. This can lead to increased efficiency, cost savings, and improved overall productivity.
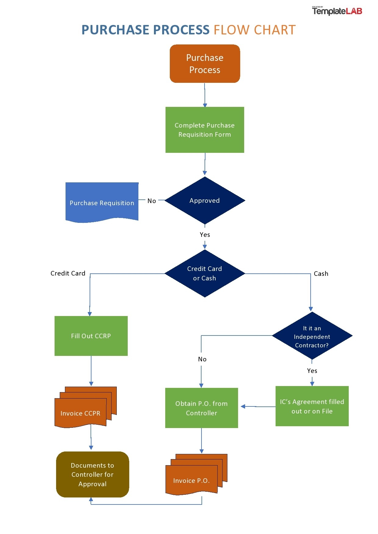
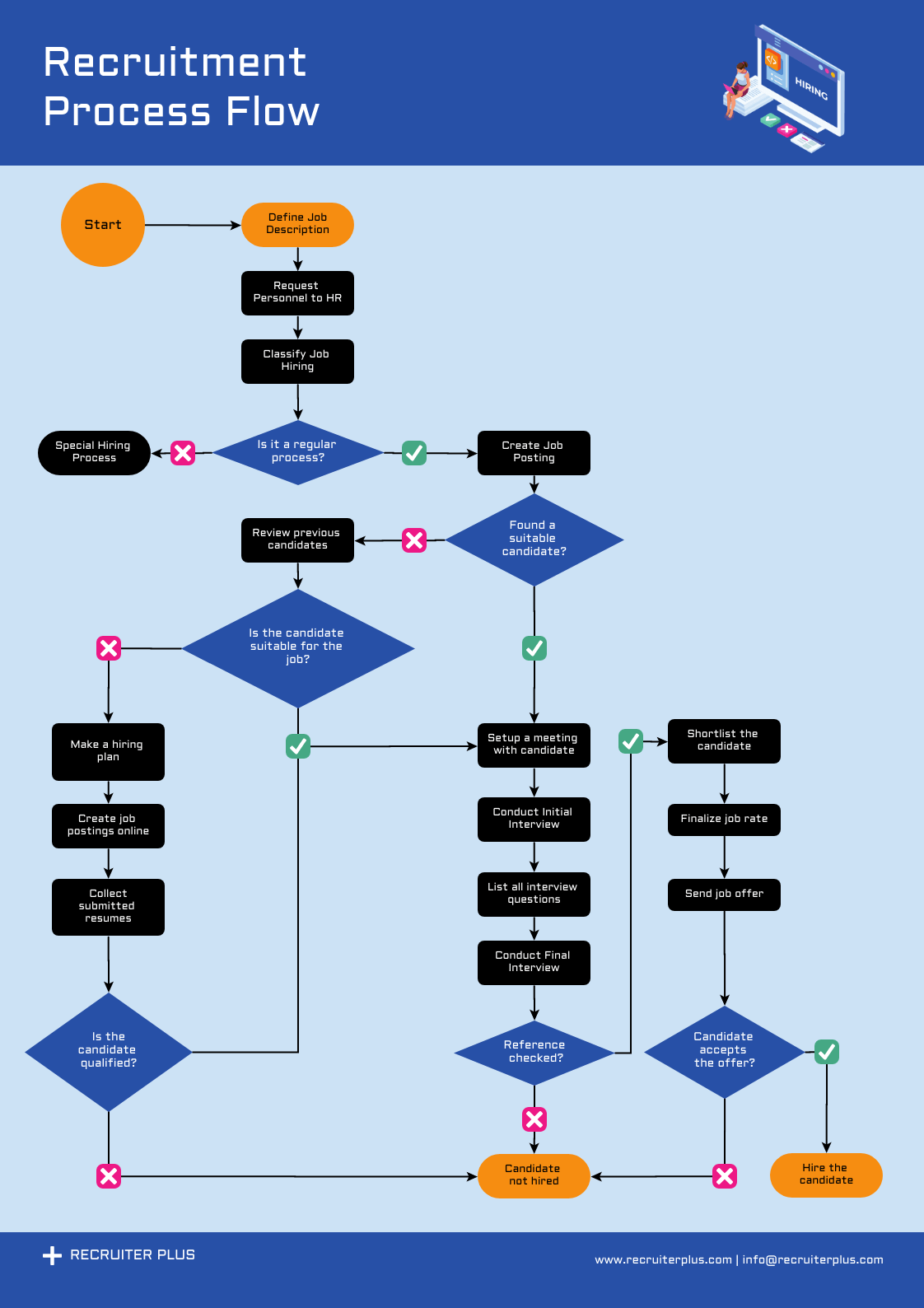
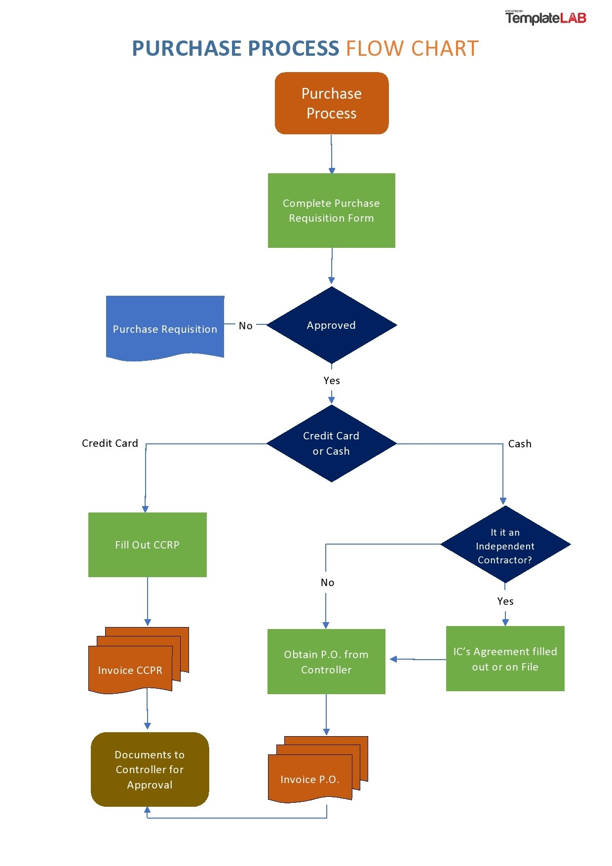
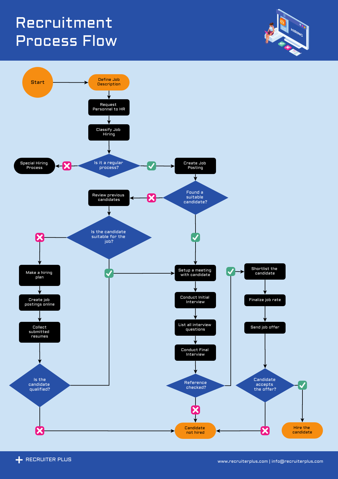
Business Flow Chart Template
Business Flow Chart Template: A Tool for Success
With a business flow chart template, you can easily visualize the sequence of steps in a process, making it easier to understand and communicate with your team. This can help to ensure that everyone is on the same page and working towards the same goals.
Flow charts can also be used to identify areas for improvement and innovation within your business processes. By mapping out your current workflows, you can pinpoint where changes need to be made to increase efficiency and effectiveness.
Whether you are a small business owner or a large corporation, a business flow chart template can be a valuable tool for streamlining your operations and driving success. Take the first step towards optimizing your processes today!
26 Fantastic Flow Chart Templates Word Excel Power Point
FlowChart What Is It Templates And Symbols Venngage
Free Customizable Flowchart Templates Canva
Free Customizable Flowchart Templates Canva
Free Customizable Flowchart Templates Canva




