Have you ever wanted to create an organizational chart for your fire department but didn’t know where to start? Look no further! With a Fire Department Organizational Chart Template, you can easily visualize the hierarchy and structure of your team.
Organizational charts are essential for any fire department to ensure clear communication, defined roles, and efficient operations. By using a template, you can save time and effort in creating a professional-looking chart that meets your department’s specific needs.
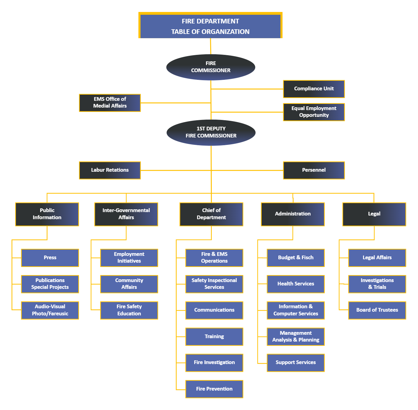
Fire Department Organizational Chart Template
Fire Department Organizational Chart Template
When creating an organizational chart for your fire department, consider including positions such as Fire Chief, Deputy Chief, Captains, Lieutenants, Firefighters, and Support Staff. This hierarchy will help everyone understand their roles and responsibilities within the department.
With a template, you can easily customize the chart to reflect the unique structure of your fire department. Add names, titles, and photos to personalize the chart and make it more engaging for your team members.
Whether you’re a small volunteer fire department or a large urban fire service, an organizational chart is a valuable tool for enhancing communication and coordination. By using a template, you can create a professional-looking chart that will help streamline operations and improve overall efficiency.
So, why wait? Get started today with a Fire Department Organizational Chart Template and take your fire department to the next level!
Editable Fire Organizational Chart Templates In Word To Download
Fire Service Organizational Chart Template In Google Docs Pages
Editable Fire Organizational Chart Templates In Word To Download
Fdny Organizational Chart EdrawMax Template
41 Organizational Chart Templates Word Excel PowerPoint PSD





