If you’re looking for an easy way to create flow charts in Word, you’ve come to the right place. With a flow chart template on Word, you can streamline your processes and visualize your ideas in no time.
Whether you’re a student, a professional, or just someone who loves to organize information visually, using a flow chart template in Word can help you communicate your thoughts effectively. It’s a simple and efficient way to map out your thoughts and ideas.
Flow Chart Template On Word
Flow Chart Template On Word
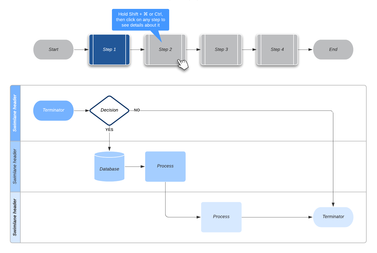
Creating a flow chart in Word is as easy as dragging and dropping shapes onto the canvas and connecting them with lines. You can customize the colors, fonts, and styles to make your flow chart unique and visually appealing.
With a flow chart template on Word, you can easily update and modify your flow chart as your ideas evolve. It’s a versatile tool that allows you to brainstorm, plan, and organize your thoughts in a visually engaging way.
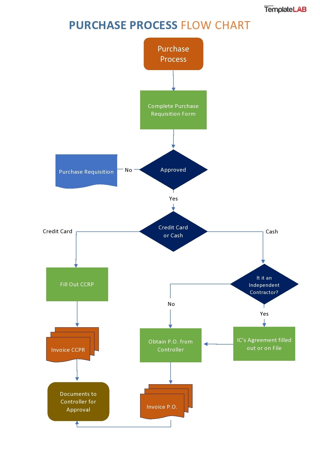
Whether you’re creating a project timeline, mapping out a business process, or planning a presentation, a flow chart template in Word can help you stay organized and focused. It’s a simple yet powerful tool that can make a big difference in how you work and communicate.
So next time you need to visualize a process or map out a plan, consider using a flow chart template on Word. It’s a user-friendly tool that can help you bring your ideas to life and streamline your workflow. Give it a try and see the difference it can make!
Free Download 6 Word Flowchart Templates
Free Customizable Flowchart Templates Canva
26 Fantastic Flow Chart Templates Word Excel Power Point
Flowchart Template For Word Lucidchart
Free Download 6 Word Flowchart Templates





