Need a free flow chart template for Word? Look no further! Creating flow charts in Word can be a breeze with the right template. Whether you’re a student, professional, or just someone who loves organizing thoughts visually, having a flow chart template in Word can save you time and effort.
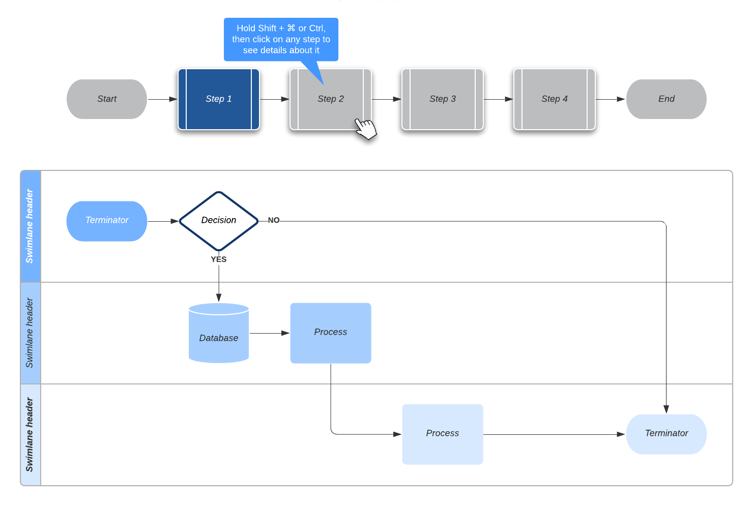
Flow charts are useful for a variety of purposes, such as illustrating processes, mapping out workflows, or even brainstorming ideas. With a free flow chart template for Word, you can easily customize the design, layout, and content to suit your needs. Plus, using Word allows you to collaborate with others in real-time and easily share your flow charts.
Flow Chart Template Word Free Download
Flow Chart Template Word Free Download
There are many websites where you can find free flow chart templates for Word. Simply search for “flow chart template Word free download” in your preferred search engine, and you’ll find a plethora of options to choose from. Once you’ve downloaded a template, simply open it in Word and start customizing it to fit your needs.
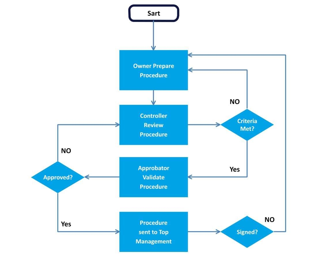
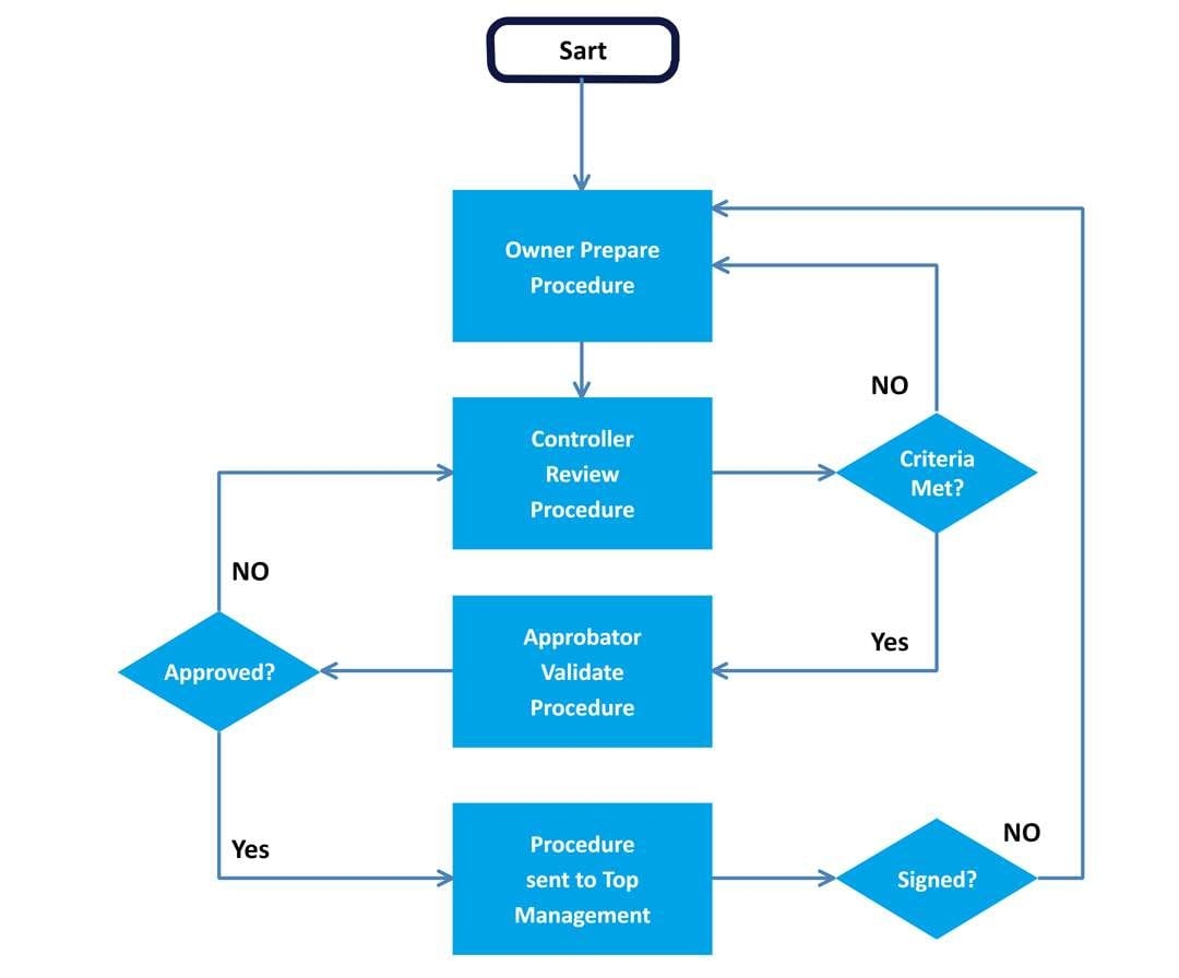
Don’t forget to add colors, shapes, and text to make your flow chart visually appealing and easy to understand. You can also add arrows, connectors, and labels to help guide the reader through the flow of information. With a well-designed flow chart template in Word, you can effectively communicate complex ideas in a simple and intuitive way.
So next time you need to create a flow chart, consider using a free template for Word. It’s a convenient and efficient way to organize your thoughts and communicate your ideas effectively. Happy charting!
Free Printable Flow Chart Templates Excel Word PDF Editable
Flowchart Template For Word Free Download ProjectManager
Flowchart Template For Word Lucidchart
26 Fantastic Flow Chart Templates Word Excel Power Point
Free Download 6 Word Flowchart Templates


