Are you looking for an easy way to create flow charts in Word? Look no further! With a flow chart template for Word, you can streamline your process and organize your ideas in a visual and easy-to-understand format.
Creating flow charts manually can be time-consuming and tedious. But with a pre-designed template, you can simply plug in your information and customize it to fit your needs. It’s that easy!
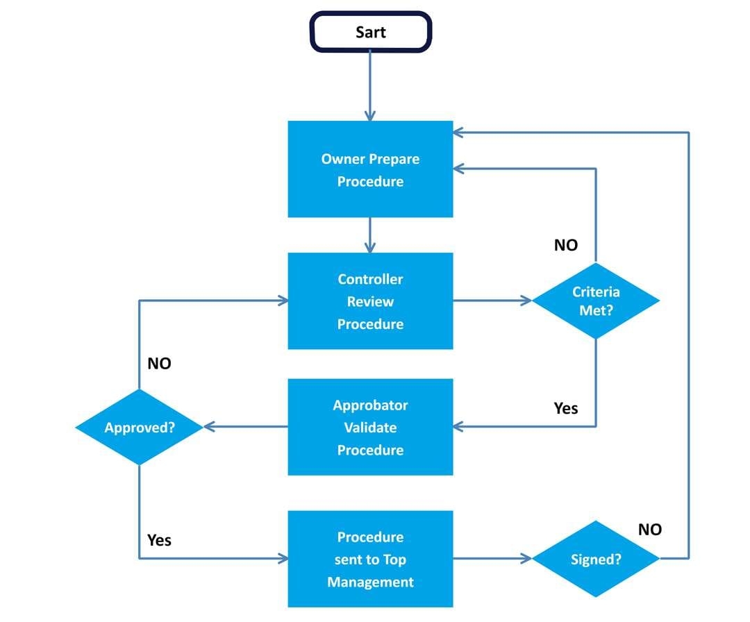
Flow Chart Template Word
Flow Chart Template Word
Whether you’re a student working on a project, a professional creating a presentation, or just someone looking to organize their thoughts, a flow chart template in Word can be a lifesaver. It’s perfect for visual learners who thrive on seeing information laid out in a clear and logical way.
With a variety of shapes, colors, and layouts to choose from, you can customize your flow chart to suit your style and preferences. Plus, with the flexibility of Word, you can easily add or remove elements as needed.
Forget about starting from scratch every time you need to create a flow chart. Save time and energy with a flow chart template for Word that takes the guesswork out of the equation. You’ll be amazed at how much more efficient and effective your workflow becomes!
So why struggle with creating flow charts from scratch when you can use a template that does the heavy lifting for you? Give yourself a break and let technology work for you. Try a flow chart template for Word today and see the difference it can make!
Free Printable Flow Chart Templates Excel Word PDF Editable
Flowchart Template For Word Lucidchart
26 Fantastic Flow Chart Templates Word Excel Power Point
Free Customizable Flowchart Templates Canva
Free Download 6 Word Flowchart Templates





