Are you looking for an easy way to visualize your processes or workflows? A flow chart template might be just what you need. With a flow chart template, you can easily create diagrams that show the steps in a process, making it easier to understand and follow.
Whether you’re a student working on a school project or a professional looking to streamline your business processes, a flow chart template can help you organize your thoughts and ideas in a clear and concise manner. It’s a great tool for breaking down complex processes into manageable steps.
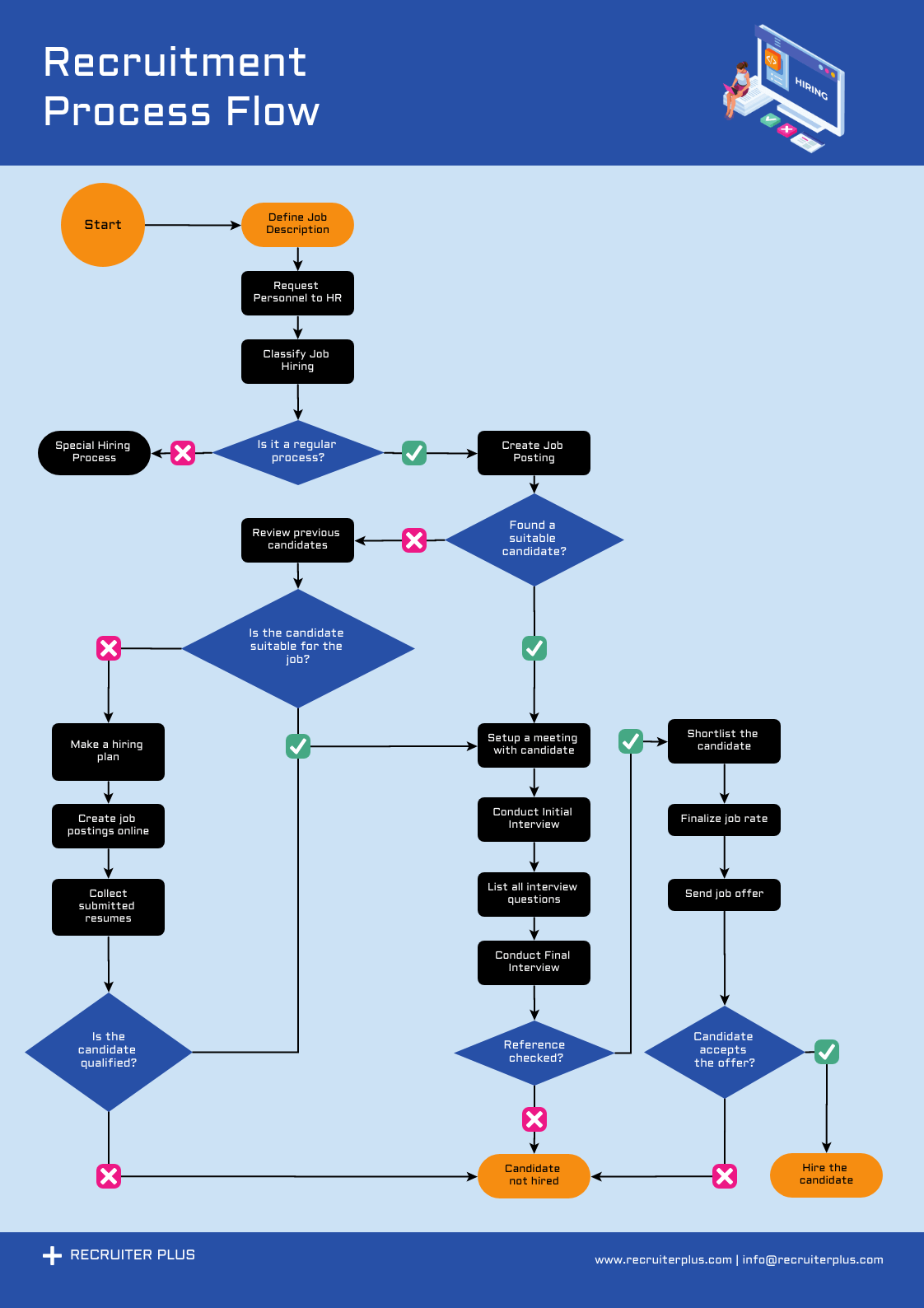
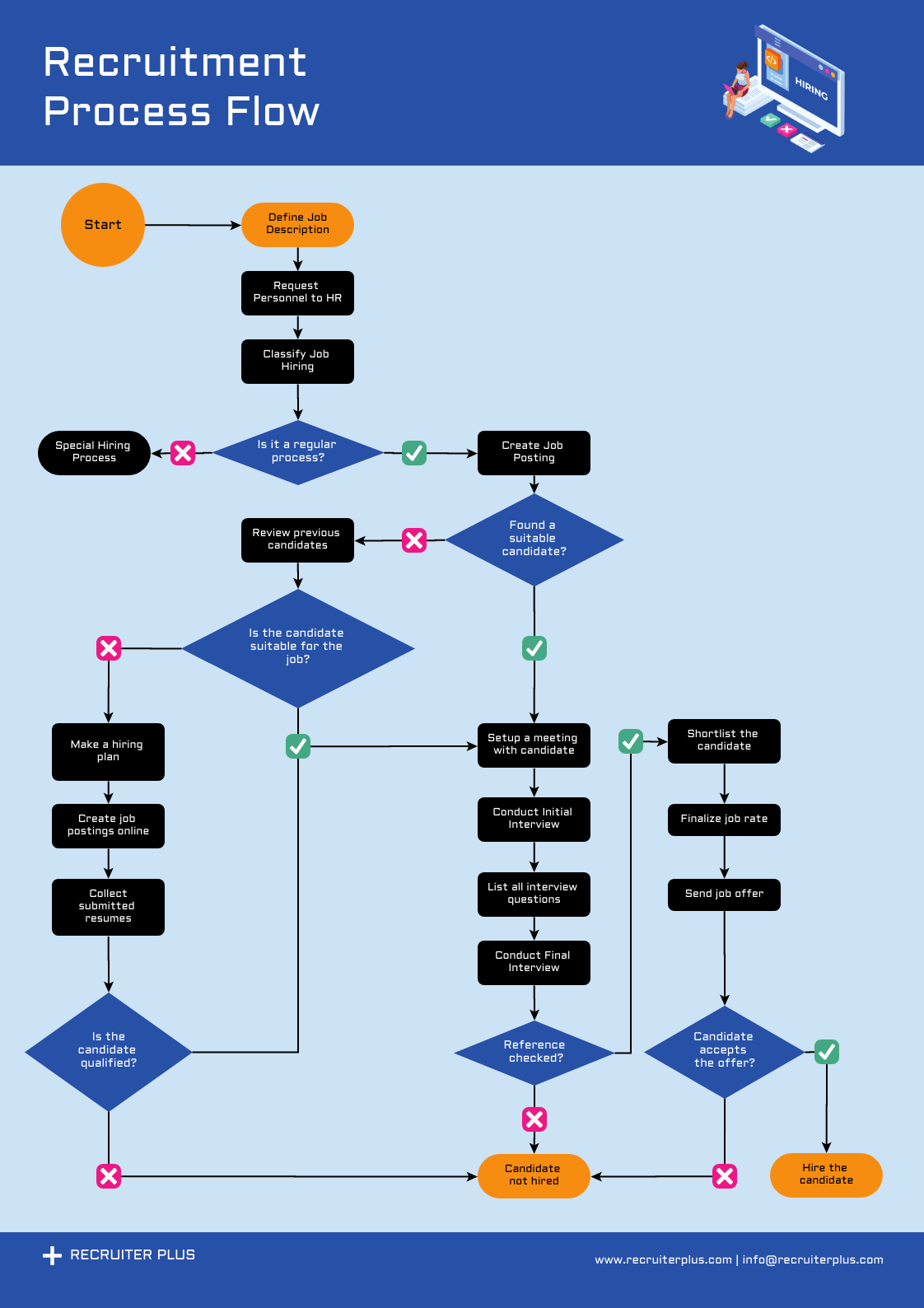
Flow Chart Template
Flow Chart Template
There are many free and paid flow chart templates available online that you can customize to suit your specific needs. These templates come in various styles and designs, making it easy to find one that fits your project or presentation.
By using a flow chart template, you can save time and effort in creating professional-looking diagrams. You can easily drag and drop shapes, add text, and connect elements to create a visually appealing flow chart that effectively communicates your ideas.
So next time you need to map out a process, consider using a flow chart template to simplify the task. With the right template, you can create clear and organized diagrams that help you and others understand the flow of a process with ease.
Give it a try and see how a flow chart template can help you visualize your ideas and processes in a more structured and visually appealing way. You’ll be amazed at how simple and effective it can be to communicate complex information using flow charts.
Blank Flow Chart Template In Pages PDF Word Google Docs
FlowChart What Is It Templates And Symbols Venngage
26 Fantastic Flow Chart Templates Word Excel Power Point
Flow Chart Worksheets Free Templates By Storyboard That
Free Customizable Flowchart Templates Canva





