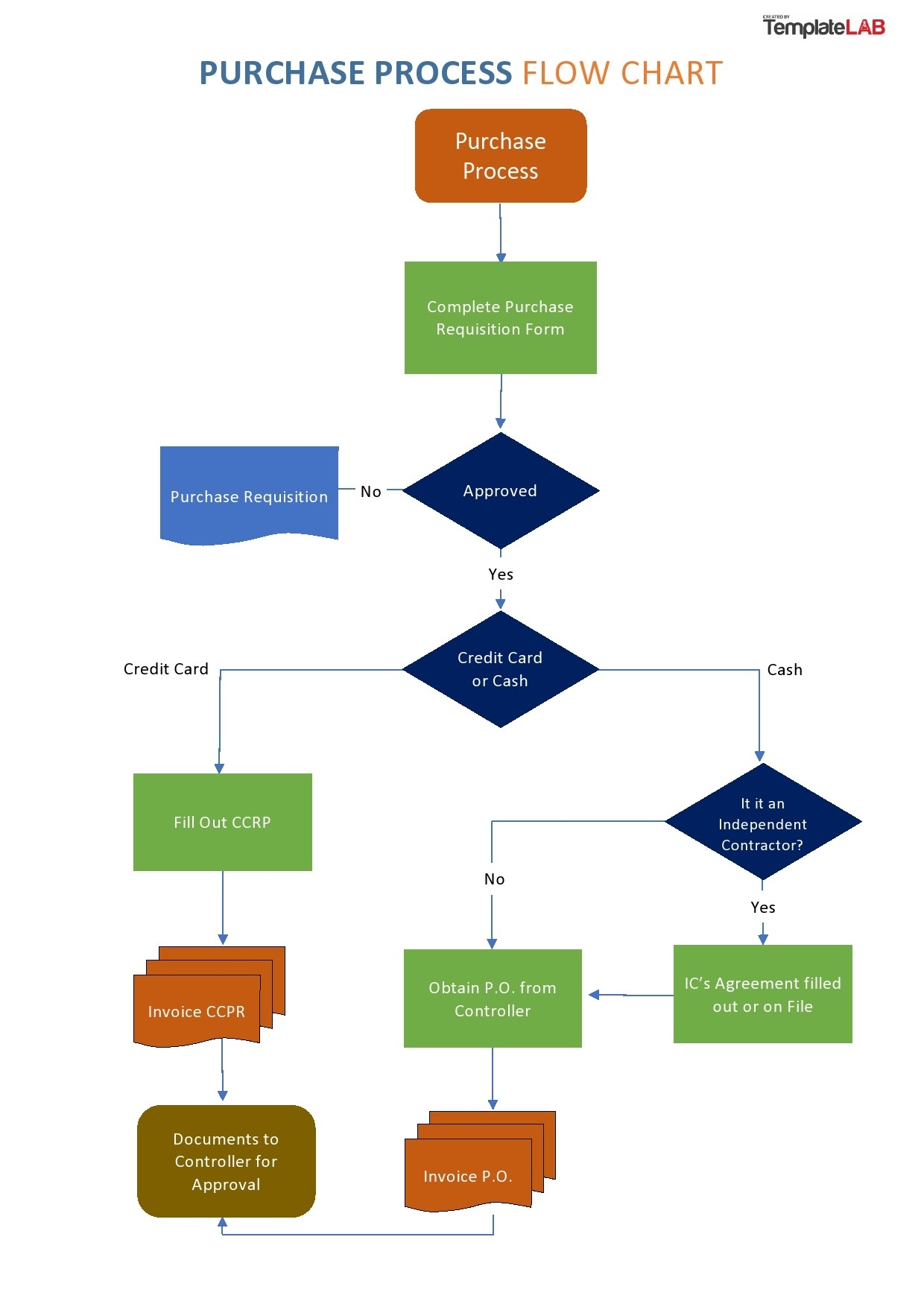
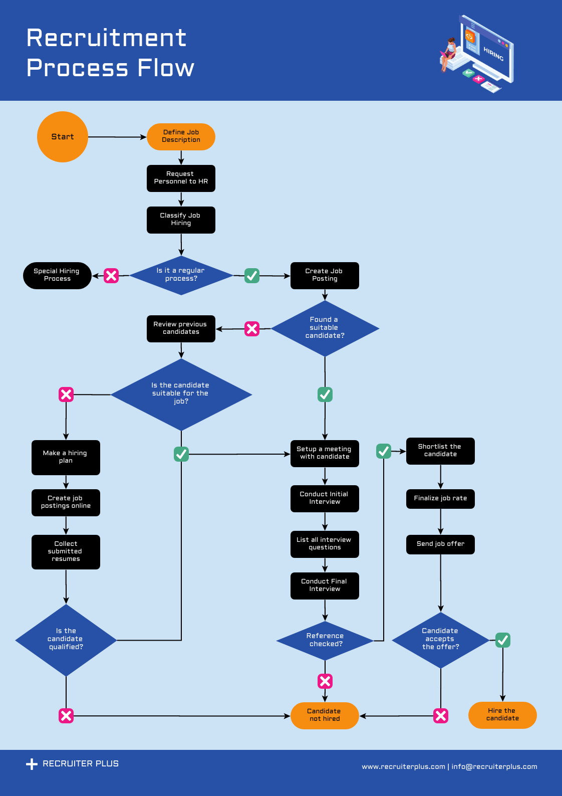
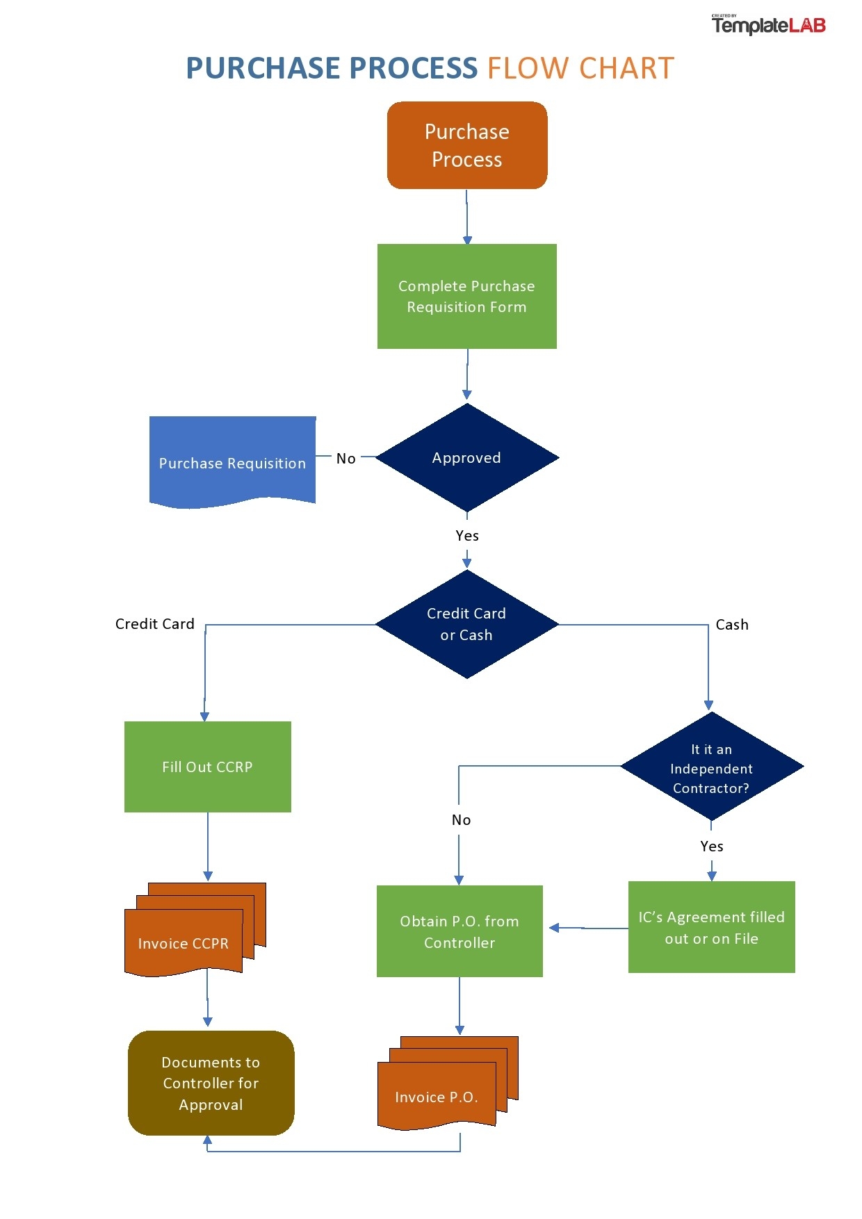
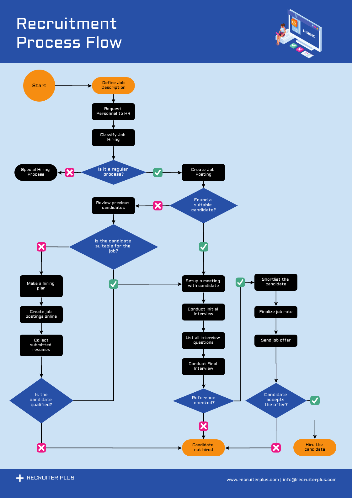
Are you looking for a simple way to visualize complex processes or workflows? Flow chart templates could be the answer you’ve been searching for. These handy tools can help you organize information, streamline decision-making, and improve communication within your team.
Whether you’re a student working on a school project or a business professional trying to map out a new strategy, flow chart templates offer a user-friendly solution that doesn’t require any specialized design skills. With a variety of pre-made options available online, you can find the perfect template to suit your needs.
Flow Chart Templates
Flow Chart Templates: A Versatile Tool for Every Situation
From brainstorming sessions to project management, flow chart templates can be used in a wide range of scenarios. You can create simple linear diagrams or more complex interconnected charts, depending on the complexity of your process.
By using flow chart templates, you can save time and effort by starting with a basic structure that you can customize to fit your specific requirements. This can help you stay organized, identify bottlenecks, and visualize the connections between different steps in a process.
Don’t let the thought of creating a flow chart from scratch intimidate you. With flow chart templates, you can hit the ground running and focus on refining your content rather than worrying about the layout. Take advantage of these versatile tools to bring clarity and efficiency to your projects.
Next time you need to organize your thoughts or explain a complex concept, consider using flow chart templates to simplify the process. With their intuitive design and flexibility, these templates can help you create professional-looking diagrams in no time. Start exploring the possibilities today!
26 Fantastic Flow Chart Templates Word Excel Power Point
Free MS Word Flowchart Templates Editable U0026 Downloadable
FlowChart What Is It Templates And Symbols Venngage
Free Customizable Flowchart Templates Canva
Free Customizable Flowchart Templates Canva





