If you’ve ever found yourself in need of creating a flow process chart in Word, you’re in luck! With the right template, you can easily visualize and organize your processes in a clear and concise manner.
Whether you’re a student working on a project or a professional looking to streamline your workflow, a flow process chart template in Word can save you time and effort. It’s a great tool for breaking down complex processes into simple steps.
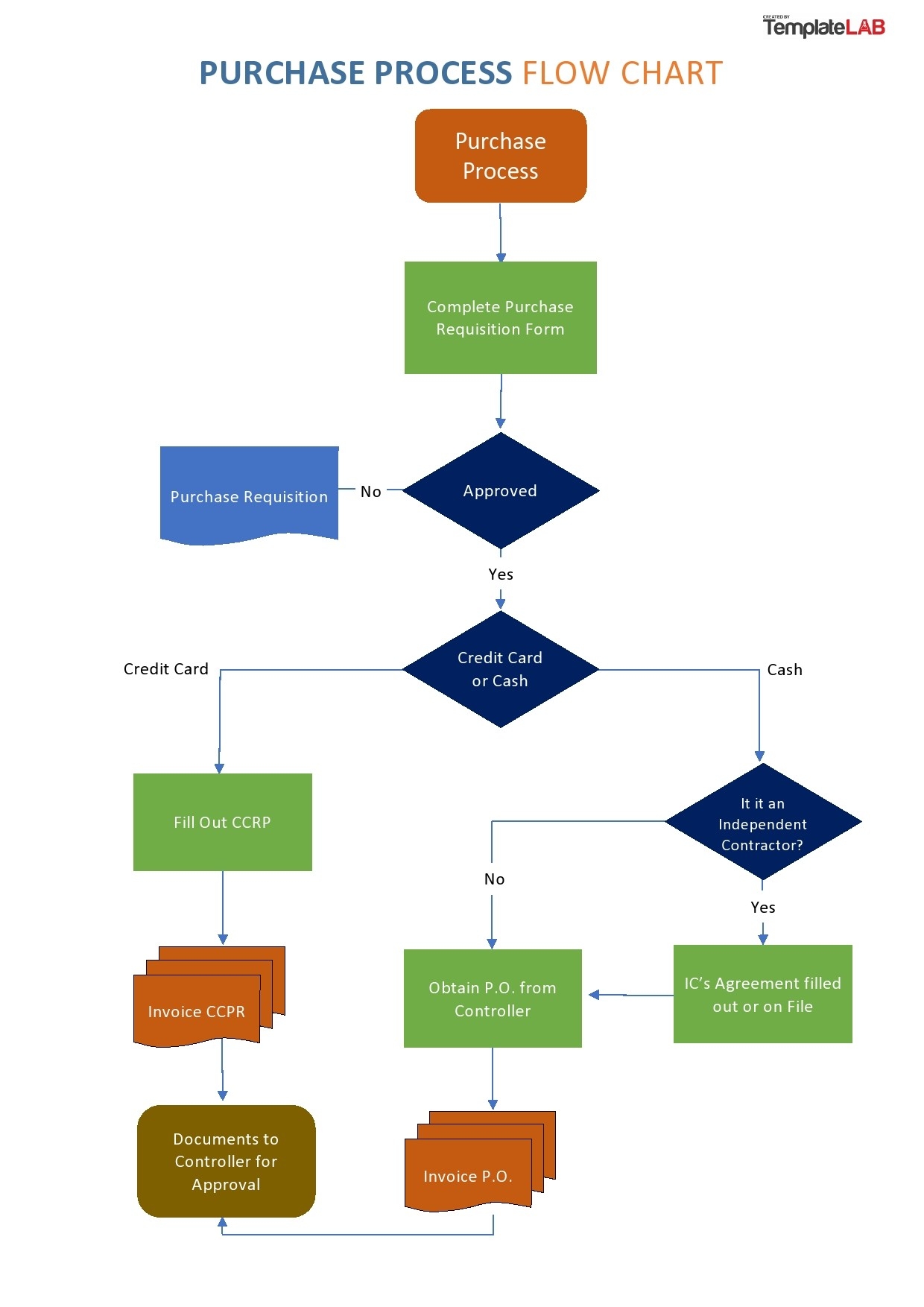
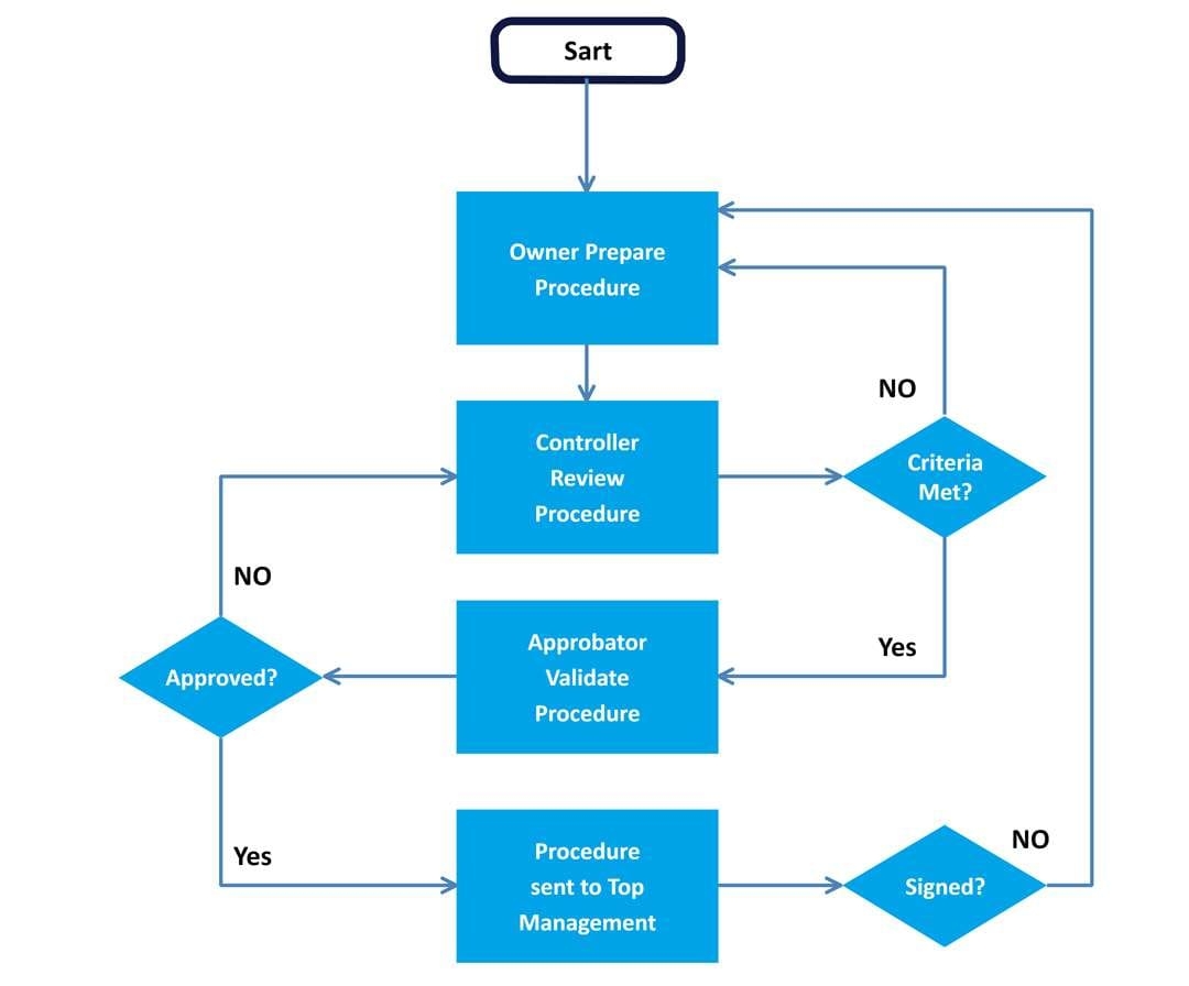
Flow Process Chart Template Word
Streamline Your Workflow with a Flow Process Chart Template Word
By using a flow process chart template in Word, you can easily map out the sequence of steps in a process, identify bottlenecks, and improve efficiency. This visual representation can help you communicate your ideas more effectively and make informed decisions.
With customizable options and easy-to-use features, creating a flow process chart in Word has never been easier. You can easily add shapes, arrows, text, and colors to represent different stages of your process.
Whether you’re creating a flowchart for a business process, project timeline, or organizational structure, a flow process chart template in Word can help you visualize your ideas and make sense of complex information.
So next time you need to create a flow process chart, don’t start from scratch. Use a template in Word to save time, stay organized, and communicate your ideas with clarity.
26 Fantastic Flow Chart Templates Word Excel Power Point
Free Customizable Flowchart Templates Canva
Free Download 6 Word Flowchart Templates
Flowchart Template For Word Lucidchart
26 Fantastic Flow Chart Templates Word Excel Power Point


