Have you ever found yourself struggling to create a flowchart diagram using Word? It can be a frustrating experience, especially if you’re not familiar with the software’s features. But fear not, we have the perfect solution for you!
Introducing the Flowchart Diagram Word Template – a user-friendly and customizable tool that will make creating flowcharts a breeze. Whether you’re a student, professional, or just someone looking to organize your thoughts visually, this template is perfect for you.
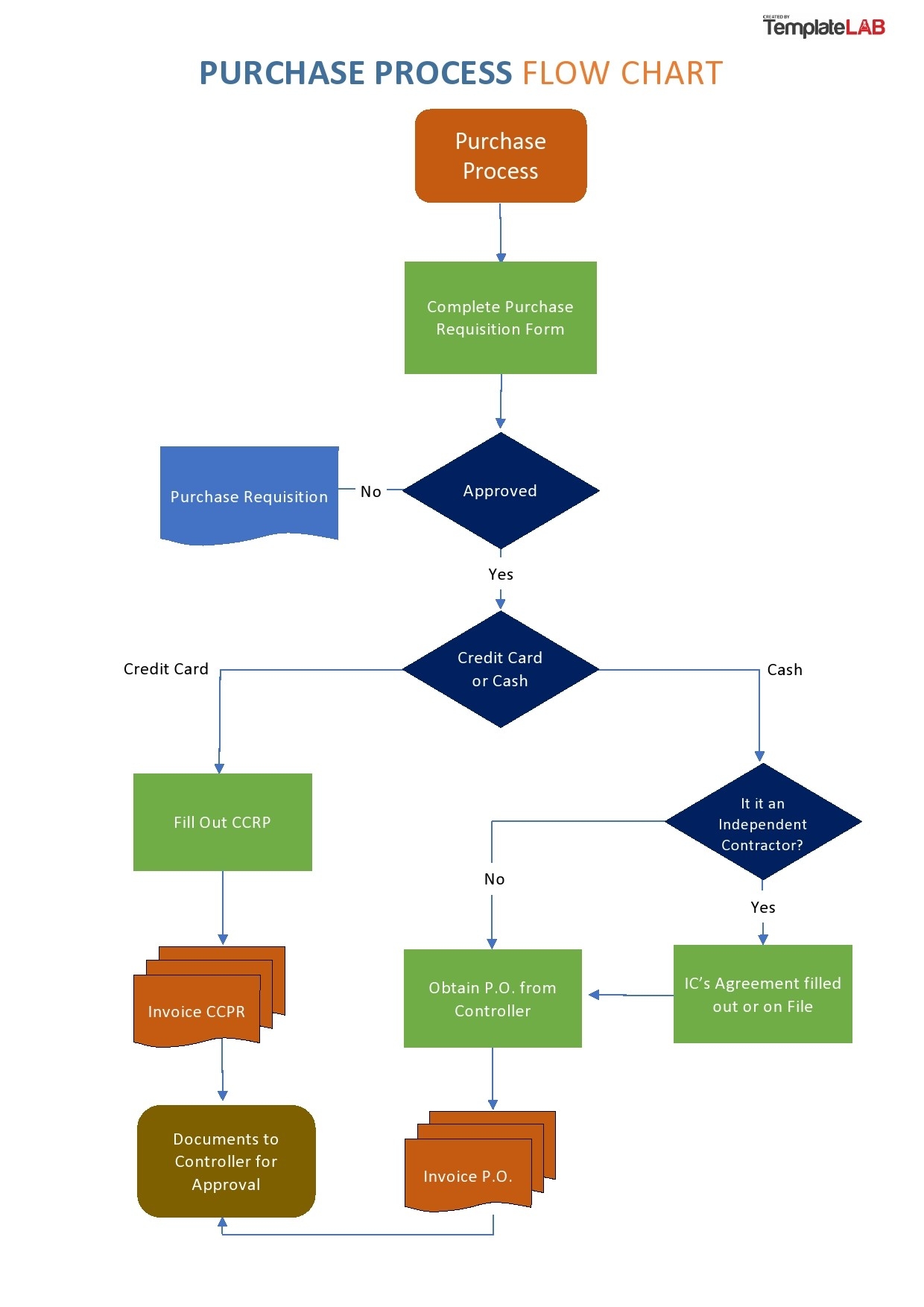
Flowchart Diagram Word Template
Streamline Your Workflow with the Flowchart Diagram Word Template
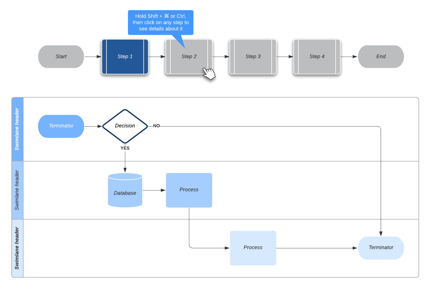
With the Flowchart Diagram Word Template, you can easily drag and drop shapes, connect them with lines, and add text to create a professional-looking flowchart in minutes. No more struggling with formatting or trying to align shapes manually – this template does all the hard work for you.
Whether you’re outlining a business process, mapping out a project timeline, or brainstorming ideas, the Flowchart Diagram Word Template is the perfect tool to help you visualize your thoughts and ideas. Say goodbye to messy hand-drawn diagrams and hello to sleek, professional-looking flowcharts.
Don’t waste any more time trying to figure out how to create a flowchart from scratch. Download the Flowchart Diagram Word Template today and take your visual communication to the next level. It’s easy, it’s efficient, and it’s the perfect solution for all your flowchart diagram needs.
Simplify your workflow, enhance your presentations, and impress your colleagues with the Flowchart Diagram Word Template. Say goodbye to tedious manual formatting and hello to streamlined, professional-looking flowcharts. Download now and see the difference for yourself!
26 Fantastic Flow Chart Templates Word Excel Power Point
Flowchart Template For Word Lucidchart
26 Fantastic Flow Chart Templates Word Excel Power Point
Free Customizable Flowchart Templates Canva
Free Download 6 Word Flowchart Templates





