Are you looking for a free flow charts template to help streamline your work processes? Look no further! Flow charts are an excellent visual tool to map out steps, decisions, and workflows in a clear and organized manner.
With a free flow charts template, you can easily create, edit, and share flow charts for various projects and tasks. Whether you’re planning a project, outlining a process, or visualizing data, flow charts can help you simplify complex information and make better decisions.
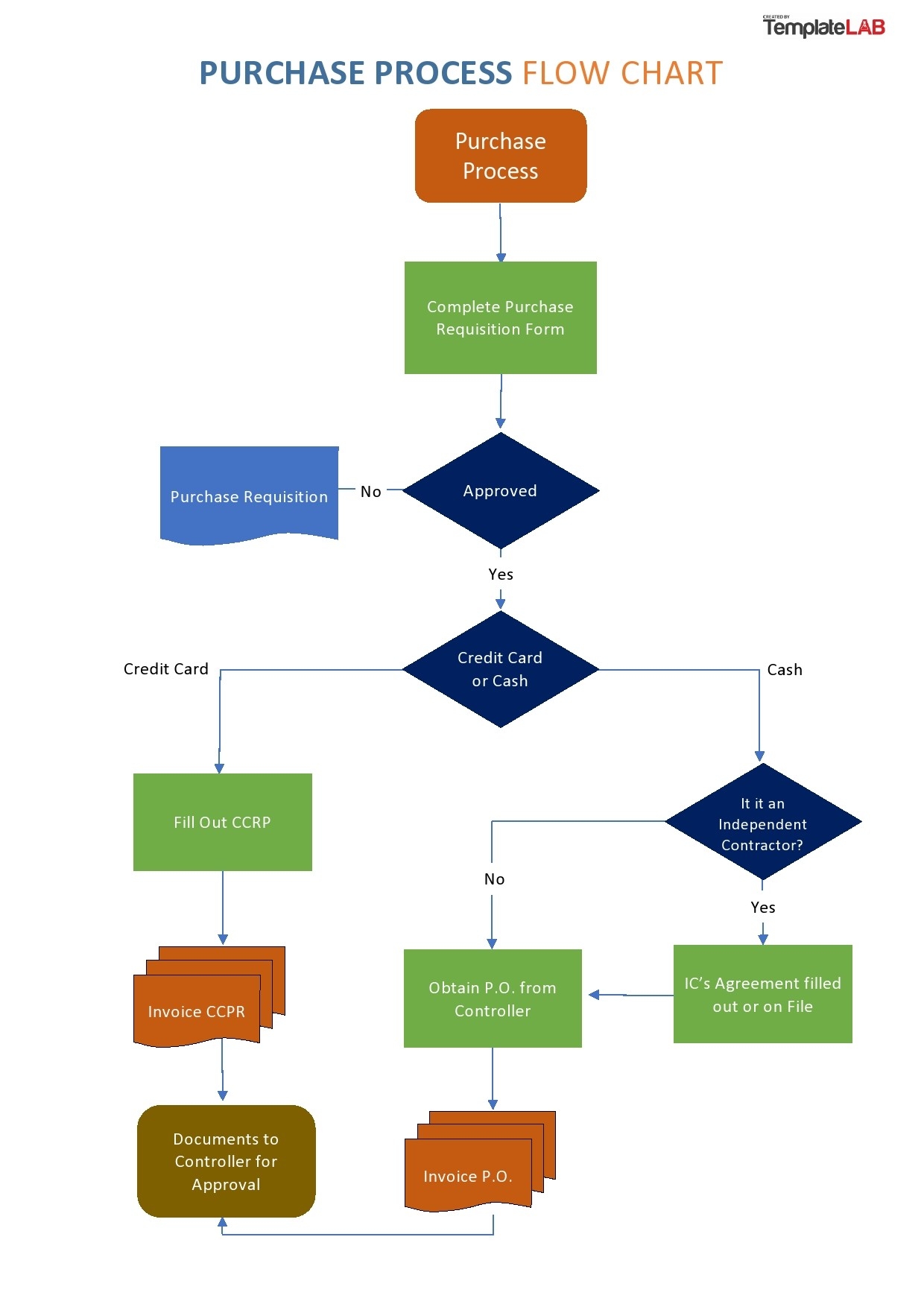
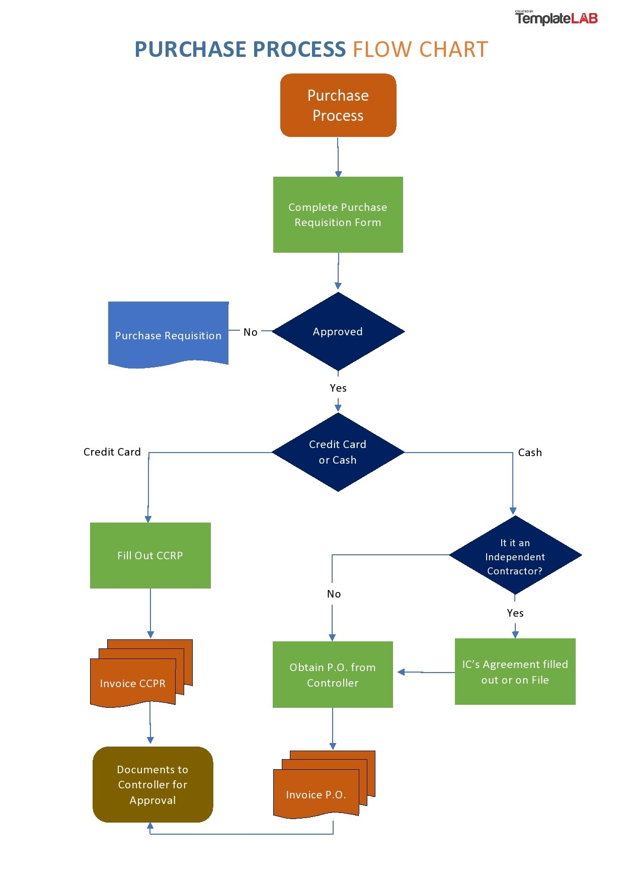
Free Flow Charts Template
Free Flow Charts Template
Creating flow charts doesn’t have to be complicated or time-consuming. With a free flow charts template, you can choose from a variety of pre-designed layouts and shapes to customize your flow chart to suit your needs. Simply drag and drop elements to connect steps and create a visual representation of your workflow.
Whether you’re a student, a teacher, a project manager, or a business professional, using a free flow charts template can help you communicate ideas more effectively and improve collaboration among team members. Plus, it’s a great way to organize information and track progress in a visual and engaging way.
So, why wait? Start using a free flow charts template today and take your projects to the next level. With this handy tool at your fingertips, you can create professional-looking flow charts in no time and boost productivity in your work or studies. Try it out now and see the difference it makes!
Free Customizable Flowchart Templates Canva
26 Fantastic Flow Chart Templates Word Excel Power Point
26 Fantastic Flow Chart Templates Word Excel Power Point
Free Customizable Flowchart Templates Canva
Free Customizable Flowchart Templates Canva





