If you’re looking for a versatile and easy-to-use tool to visualize processes in your business or project, a free printable process flow chart template might be just what you need. These templates are perfect for mapping out workflows, identifying bottlenecks, and improving efficiency.
With a free printable process flow chart template, you can easily create visual representations of your processes, making it easier to communicate complex ideas and concepts to your team members or stakeholders. These templates are customizable, allowing you to tailor them to your specific needs and requirements.
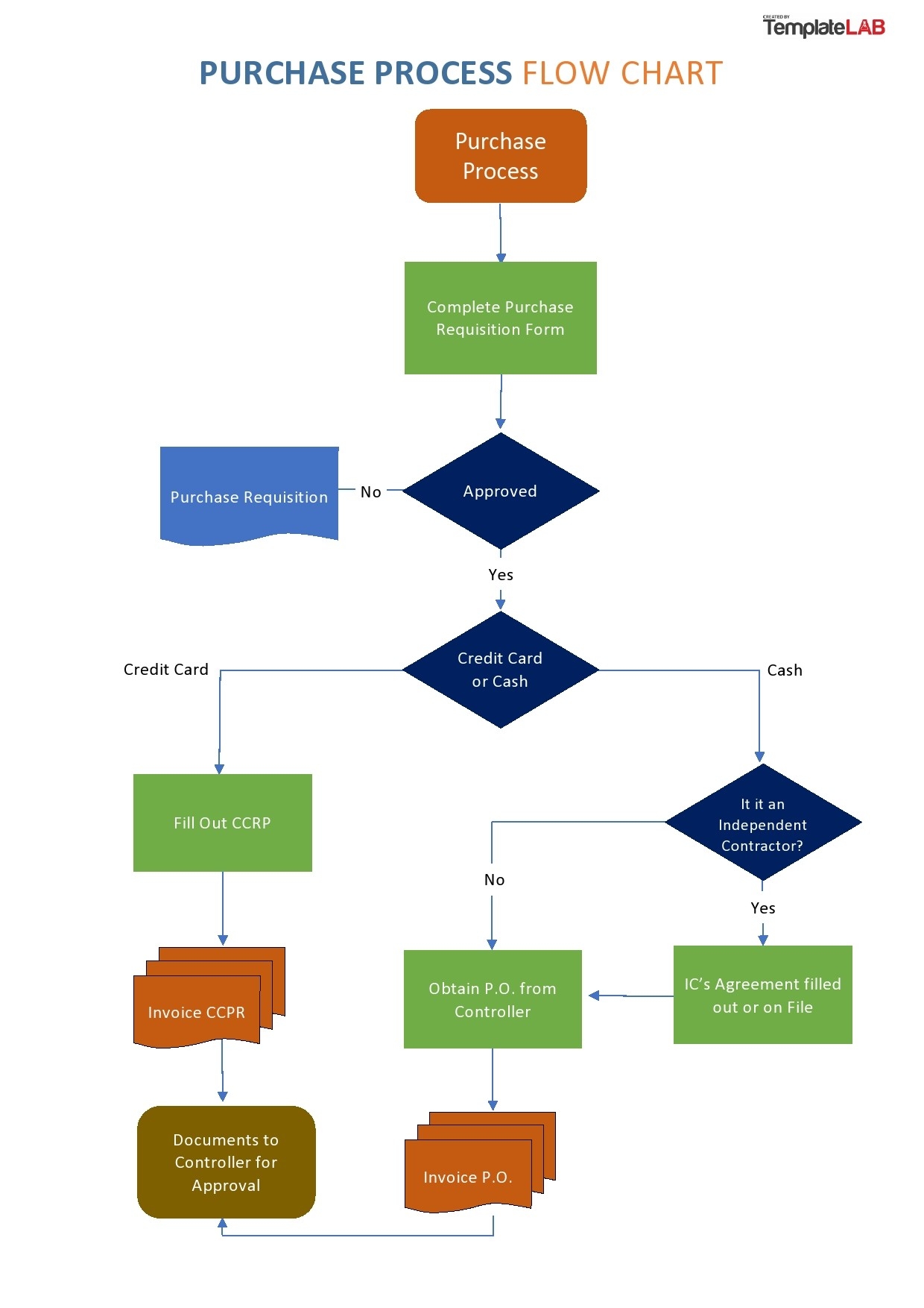
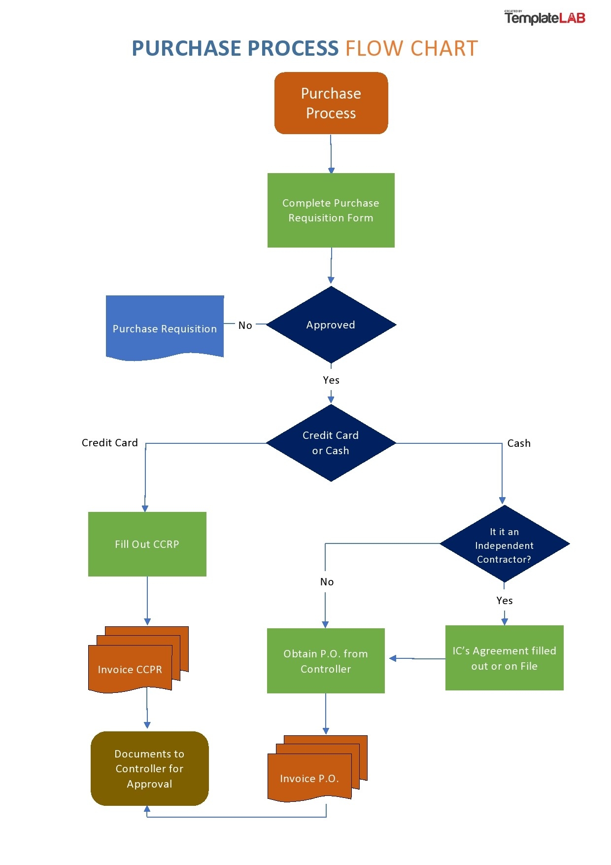
Free Printable Process Flow Chart Template
Free Printable Process Flow Chart Template
Whether you’re a small business owner, project manager, or student, a free printable process flow chart template can help you streamline your processes and improve your overall efficiency. These templates come in various formats, such as PDF, Word, or Excel, making them easy to use and share with others.
By using a free printable process flow chart template, you can save time and effort in creating visual representations of your processes. These templates are designed to be user-friendly and intuitive, allowing you to create professional-looking flowcharts without any prior experience or technical skills.
So, if you’re looking to enhance your workflow, improve communication, and boost productivity, consider using a free printable process flow chart template. With just a few clicks, you can create visually appealing flowcharts that will help you achieve your goals and objectives.
Free Customizable Flowchart Templates Canva
Free Printable Process Flow Chart Templates Excel Word Powerpoint
26 Fantastic Flow Chart Templates Word Excel Power Point
Free Customizable Flowchart Templates Canva
Free Customizable Flowchart Templates Canva





