Are you in need of a process chart template but don’t want to spend a dime? Look no further! We’ve got you covered with a free process chart template that will make your life easier.
Creating a process chart can be a daunting task, but with our free template, you can quickly and easily map out your processes in a visual and organized way. Whether you’re a student, a business owner, or just someone looking to streamline their workflow, this template is perfect for you.
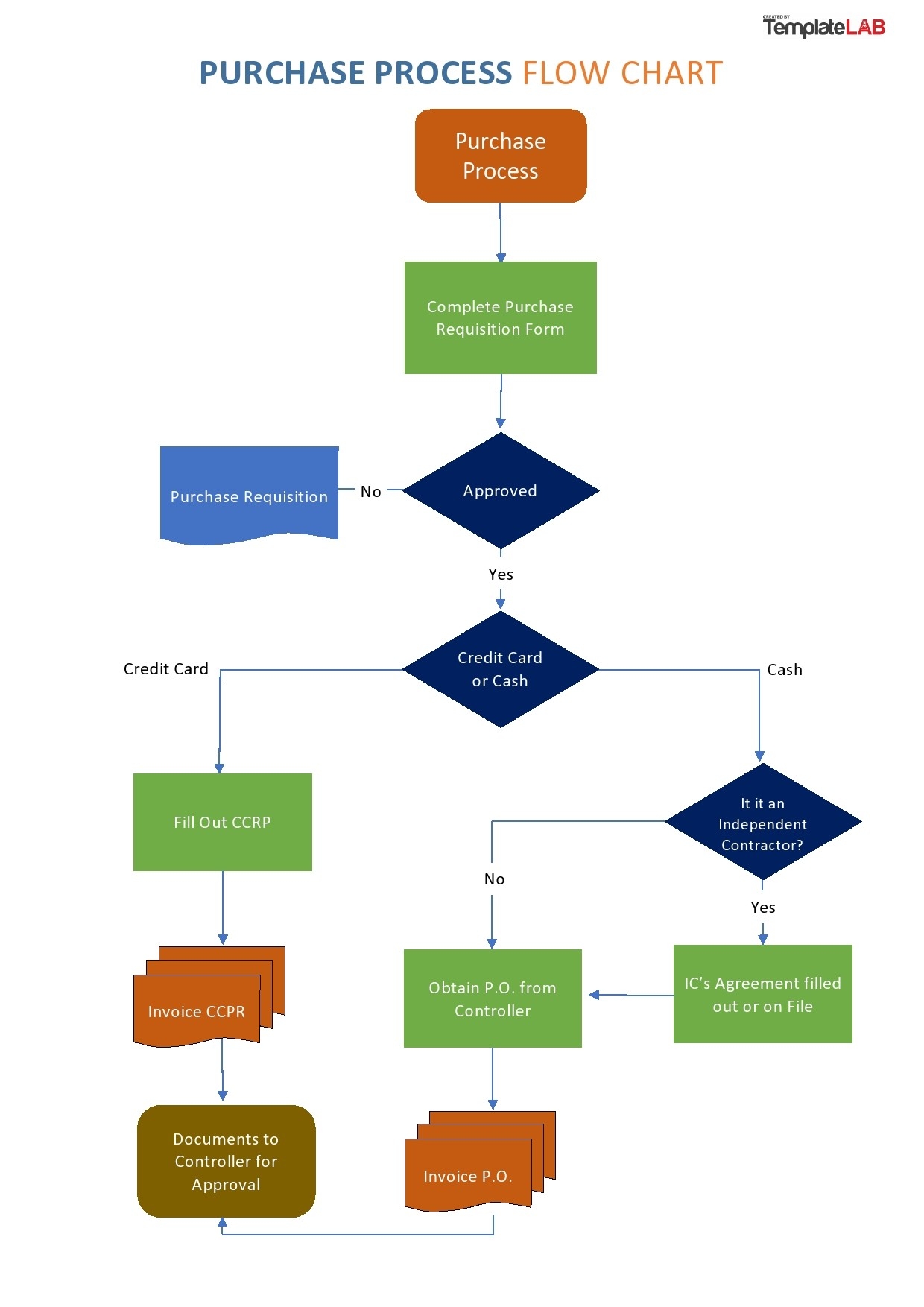
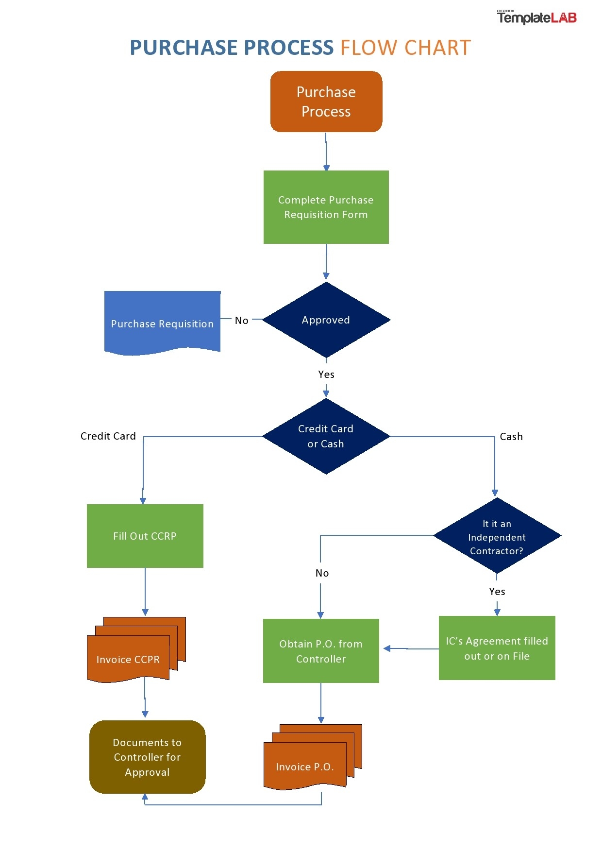
Free Process Chart Template
Free Process Chart Template
Our free process chart template is simple to use and customizable to suit your needs. With easy-to-edit sections and a user-friendly layout, you can create a professional-looking process chart in no time. Say goodbye to complicated software and expensive templates – our free option has everything you need.
Simply download the template, fill in your information, and voila! You’ll have a clear and concise process chart that will help you visualize your workflow, identify bottlenecks, and improve efficiency. Best of all, it’s completely free!
Don’t let the thought of creating a process chart overwhelm you. With our free template, you can tackle this task with confidence and ease. Download now and take the first step towards organizing your processes in a clear and effective way.
Get started today with our free process chart template and simplify your workflow like never before. Say goodbye to confusion and hello to clarity with this easy-to-use and cost-effective solution. Download now and see the difference for yourself!
Free Printable Process Flow Chart Templates Excel Word Powerpoint
26 Fantastic Flow Chart Templates Word Excel Power Point
21 Flowchart Templates For Google Slides Word U0026 Powerpoint Piktochart
Free Customizable Flowchart Templates Canva
Free Customizable Flowchart Templates Canva





