Are you looking for a free workflow chart template for Word? Look no further! Creating a workflow chart can help streamline your processes and improve efficiency. With a template, you can easily customize it to fit your specific needs and requirements.
Whether you are a small business owner, a project manager, or a student working on a school project, having a workflow chart can make a world of difference. It can help you visualize the steps involved in a process, identify bottlenecks, and make necessary improvements.
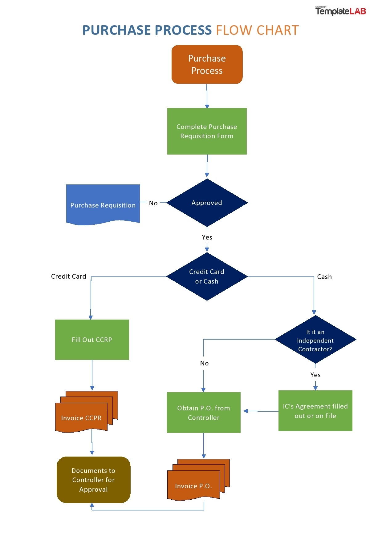
Free Workflow Chart Template Word
Free Workflow Chart Template Word
With the free workflow chart template for Word, you can quickly create professional-looking charts without the hassle of starting from scratch. Simply download the template, open it in Word, and start customizing it to suit your needs.
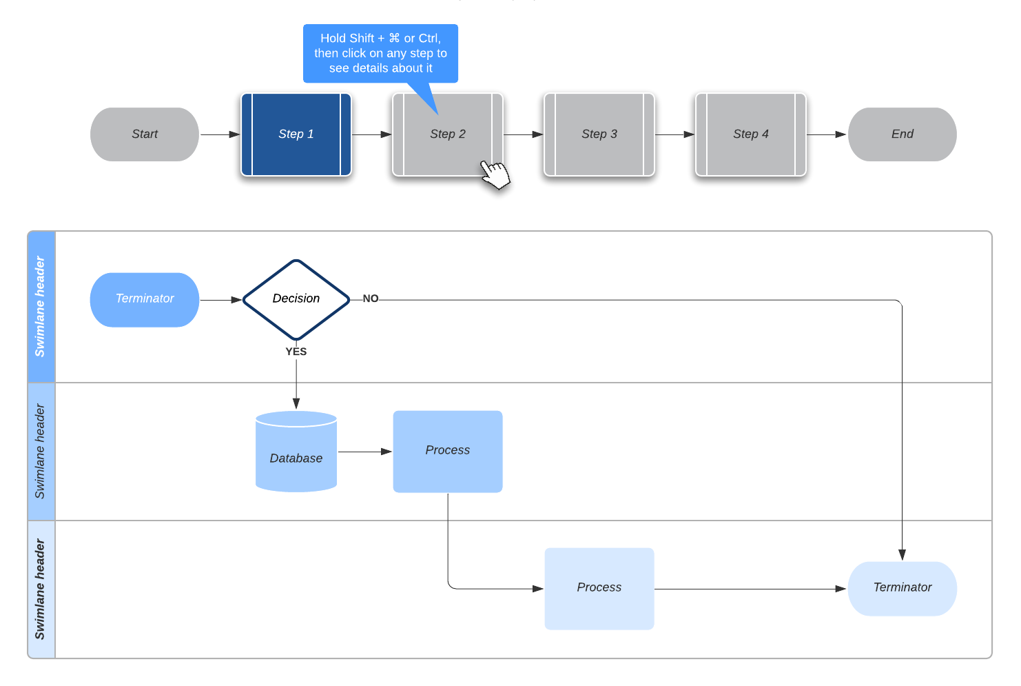
The template includes pre-designed shapes and connectors that you can easily drag and drop to create your workflow chart. You can also add text, colors, and styles to make it visually appealing and easy to understand for your audience.
Don’t waste time trying to create a workflow chart from scratch. Use the free template for Word and save yourself time and effort. Whether you need a simple flowchart or a complex process map, this template has got you covered. Download it today and start visualizing your workflows!
Streamline your processes, improve efficiency, and communicate effectively with a workflow chart created using the free template for Word. Download it now and take your workflow management to the next level!
26 Fantastic Flow Chart Templates Word Excel Power Point
Free Download 6 Word Flowchart Templates
Free Customizable Flowchart Templates Canva
26 Fantastic Flow Chart Templates Word Excel Power Point
Free Download 6 Word Flowchart Templates





