Are you looking for a user-friendly way to create a procedure flow chart in Word? Look no further! With a procedure flow chart template for Word, you can easily map out your processes and workflows in a clear and organized manner.
Whether you’re a small business owner, a project manager, or a student working on a school project, having a procedure flow chart can help you visualize the steps involved in a process. This can be incredibly useful for training purposes, process improvement, or simply to better understand how things work.
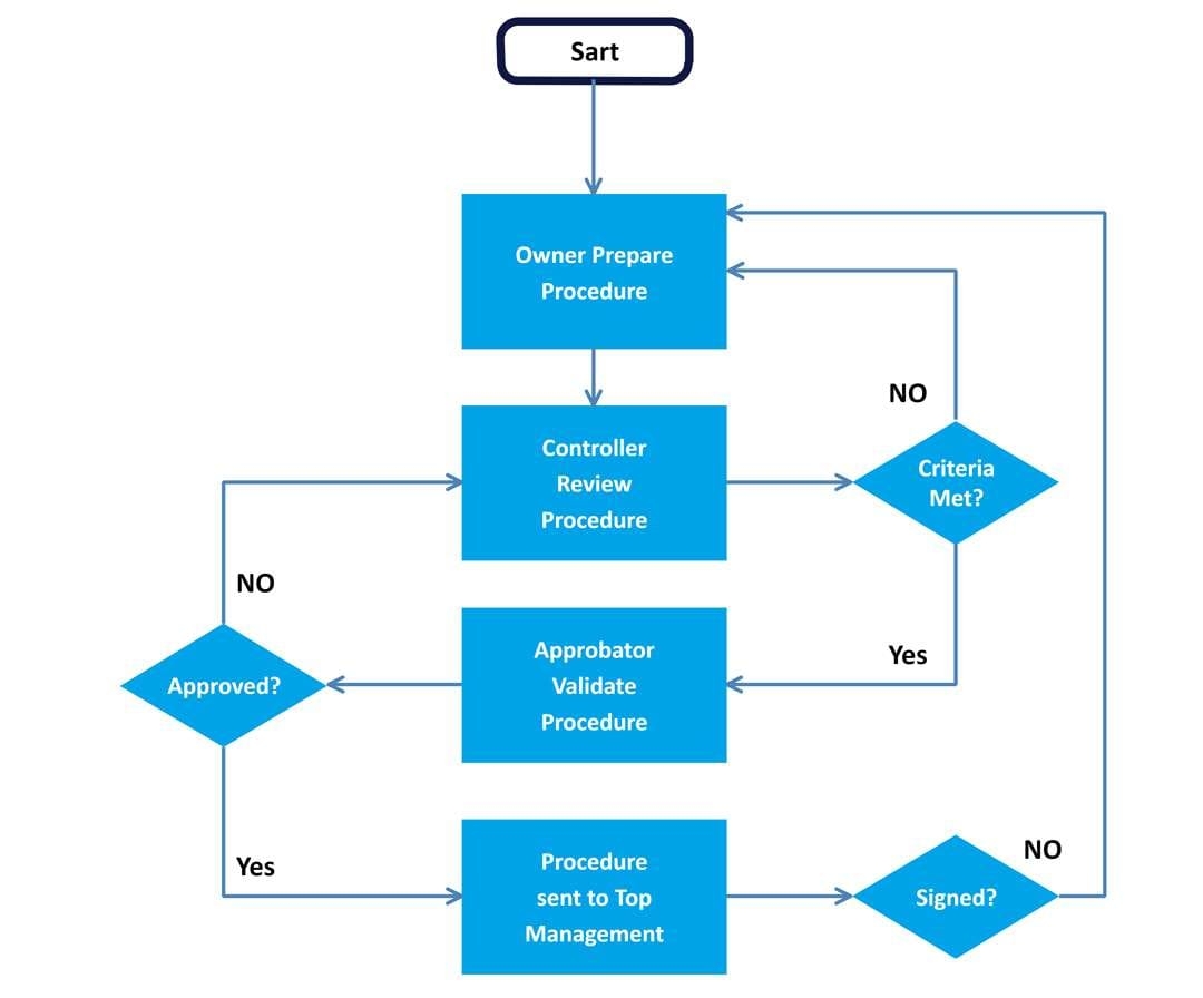
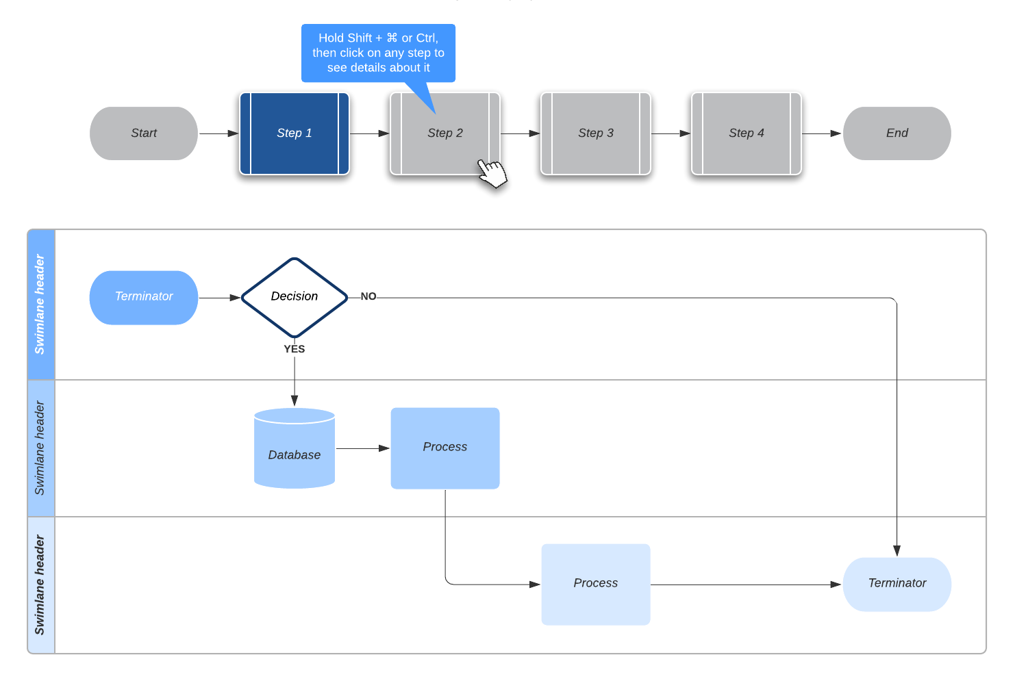
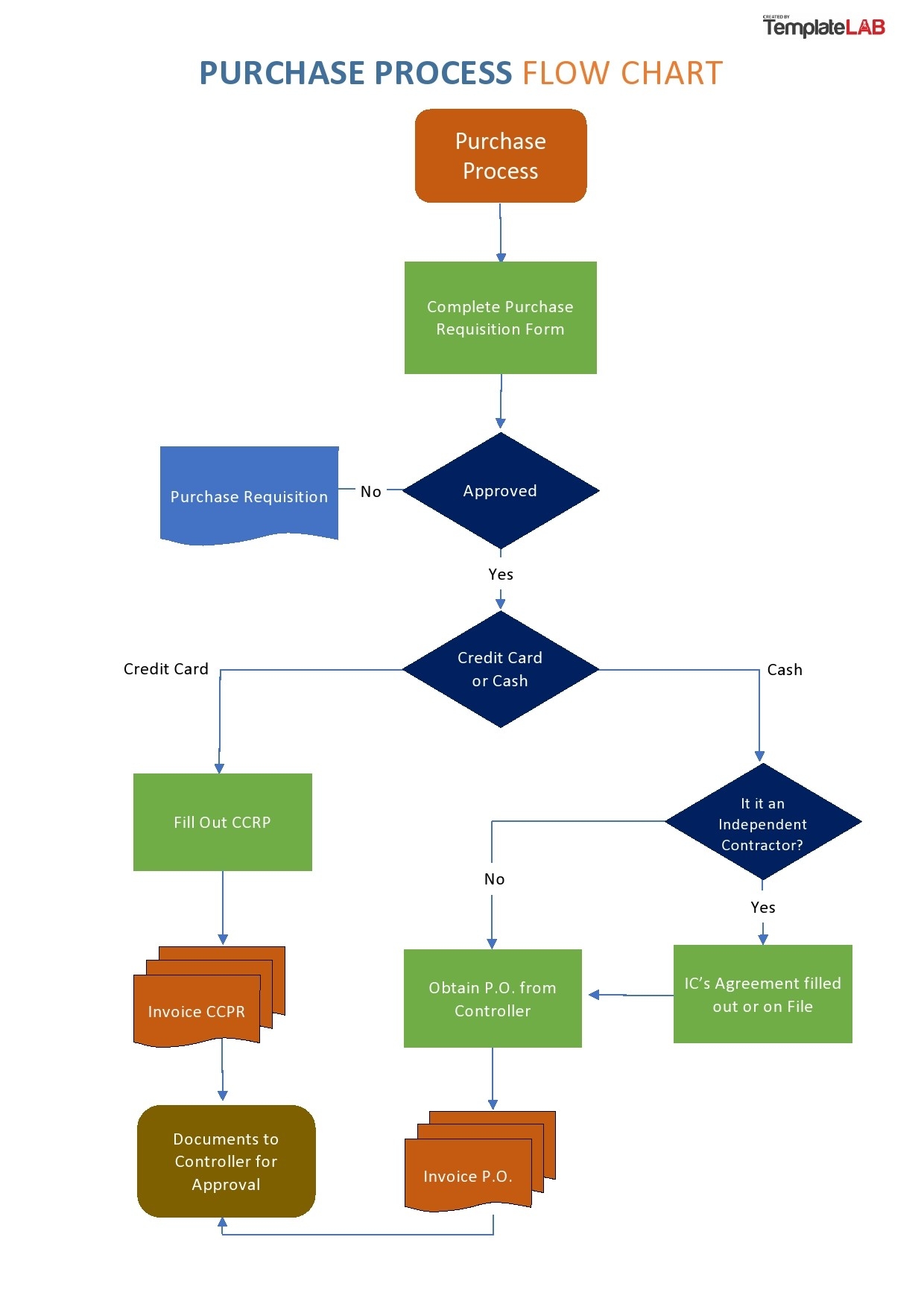
Procedure Flow Chart Template Word
Streamline Your Processes with a Procedure Flow Chart Template Word
By using a procedure flow chart template in Word, you can save time and effort by simply plugging in your own information and customizing the template to fit your needs. This can help you create professional-looking flow charts without having to start from scratch.
With customizable shapes, colors, and text boxes, you can easily create a visually appealing flow chart that clearly outlines each step in your process. This can make it easier for others to follow along and understand the sequence of tasks involved.
Whether you’re outlining a new onboarding process for employees, mapping out a customer service workflow, or documenting a complex procedure, a procedure flow chart template in Word can help you streamline your processes and communicate more effectively.
So why wait? Start creating your own procedure flow charts in Word today and see how easy it can be to visualize your processes and workflows in a clear and organized manner.
26 Fantastic Flow Chart Templates Word Excel Power Point
Free Customizable Flowchart Templates Canva
Free Download 6 Word Flowchart Templates
Flowchart Template For Word Lucidchart
26 Fantastic Flow Chart Templates Word Excel Power Point





