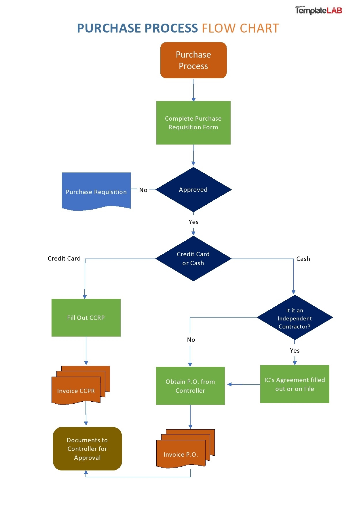
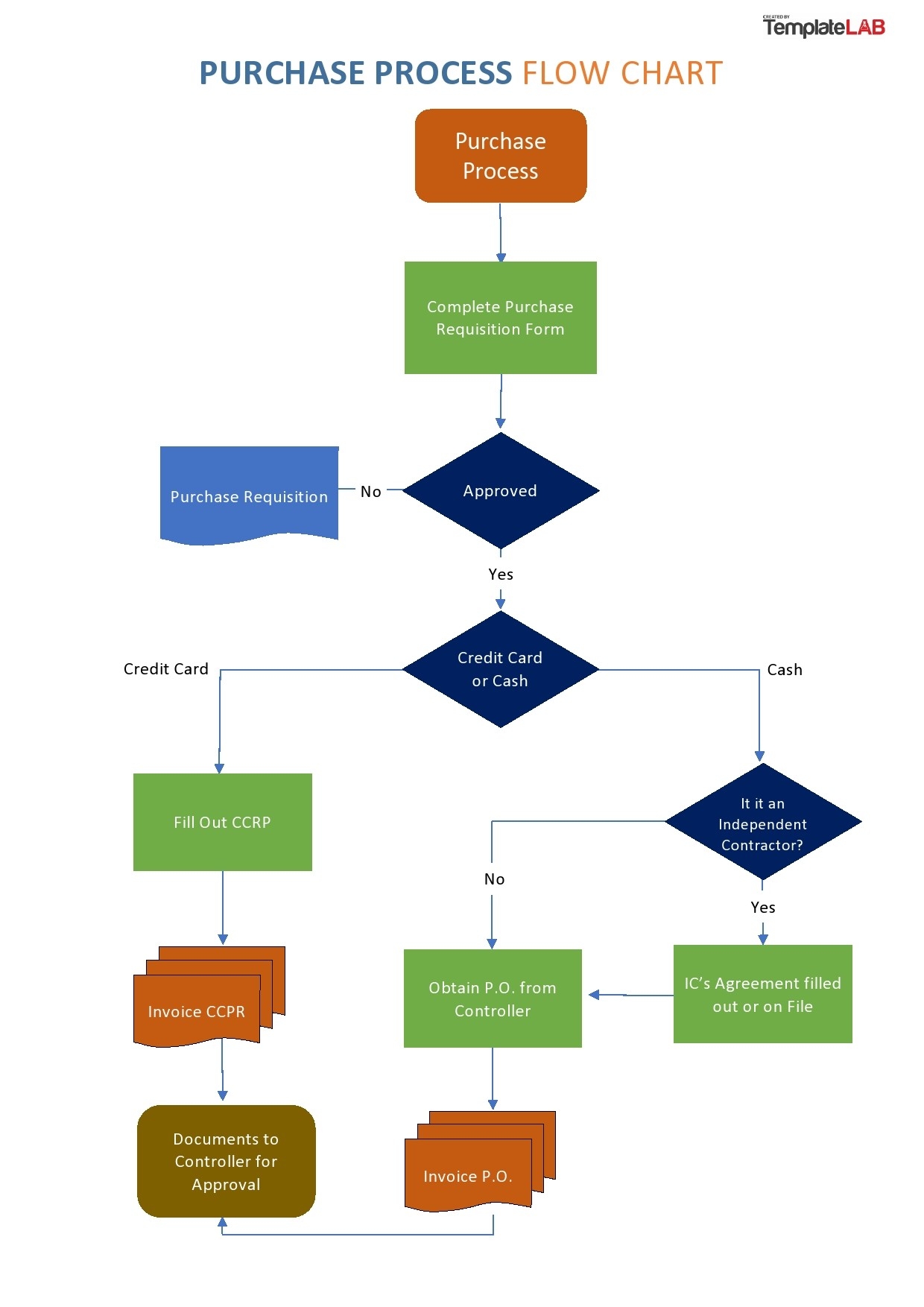
Planning a project can be overwhelming, but having a clear procedure flow chart template can make all the difference. With a visual representation of the steps involved, you can stay organized and on track.
Whether you’re working on a school assignment, a work project, or planning a personal event, a procedure flow chart template can help you break down the process into manageable steps. This simple tool can save you time and prevent confusion.
Procedure Flow Chart Template
Procedure Flow Chart Template: Streamline Your Workflow
Start by identifying the key steps involved in your project. This could include gathering information, conducting research, completing tasks, and reviewing the final outcome. Once you have a clear understanding of the process, you can begin creating your flow chart.
Use symbols and arrows to connect each step in the flow chart, showing the sequence of actions. This visual representation can help you see the big picture and identify any potential bottlenecks or areas for improvement. It’s a great way to streamline your workflow and ensure a smooth project completion.
Don’t forget to involve your team members or collaborators in the process. By sharing the flow chart template with others, you can ensure everyone is on the same page and working towards the same goal. Collaboration is key to project success.
In conclusion, a procedure flow chart template is a valuable tool for anyone looking to stay organized and efficient in their projects. By breaking down complex processes into simple steps, you can save time, reduce errors, and achieve better results. Try using a flow chart template for your next project and see the difference it makes!
Free Customizable Flowchart Templates Canva
Free Printable Process Flow Chart Templates Excel Word Powerpoint
26 Fantastic Flow Chart Templates Word Excel Power Point
Free Customizable Flowchart Templates Canva
FlowChart What Is It Templates And Symbols Venngage





