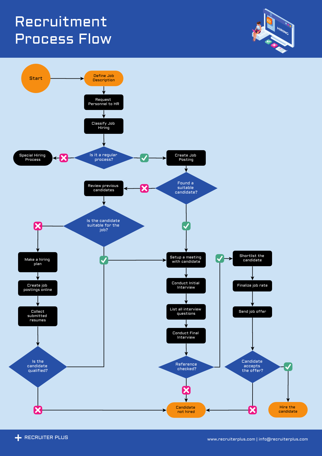
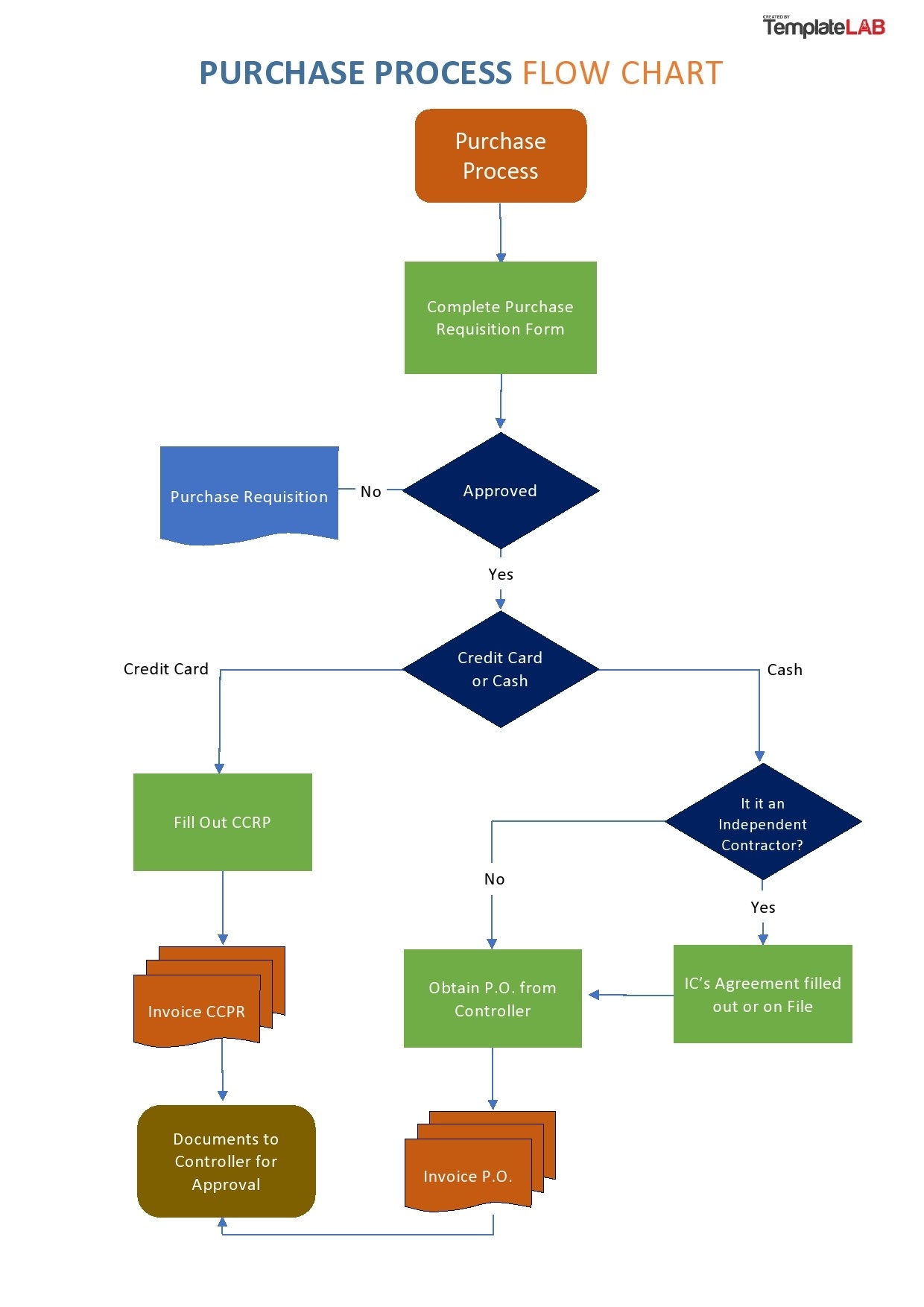
Are you looking for a simple and effective way to visualize your processes? A process chart template might be just what you need. Whether you’re organizing your workflow, planning an event, or outlining a project, a process chart can help you stay organized and on track.
With a process chart template, you can easily map out the steps involved in any task or project. From start to finish, you can clearly see the sequence of actions that need to be taken, making it easier to identify any bottlenecks or inefficiencies in your process.
Process Chart Template
Process Chart Template
One of the key benefits of using a process chart template is that it allows you to communicate complex information in a simple and easy-to-understand format. Whether you’re sharing your process with colleagues or clients, a well-designed process chart can help you convey your ideas clearly and effectively.
By using symbols, colors, and shapes to represent different elements of your process, you can create a visual map that is both engaging and informative. This can help your audience quickly grasp the key points of your process and understand how each step fits into the larger picture.
So why not give a process chart template a try for your next project? Whether you’re a visual learner or just looking for a more efficient way to organize your thoughts, a process chart can help you streamline your workflow and achieve your goals more effectively.
In conclusion, a process chart template is a valuable tool for anyone looking to improve their organization and efficiency. By creating a visual representation of your process, you can better understand the steps involved, identify potential areas for improvement, and communicate your ideas more effectively. Give it a try and see the difference it can make in your work!
Free And Customizable Process Templates
26 Fantastic Flow Chart Templates Word Excel Power Point
Free Customizable Flowchart Templates Canva
Free Customizable Flowchart Templates Canva
FlowChart What Is It Templates And Symbols Venngage





