If you’re looking for an easy way to visualize a process, a process flow chart template can be a handy tool. Whether you’re planning a project, outlining a procedure, or mapping out a workflow, a flow chart can help you organize and understand the steps involved.
Creating a process flow chart doesn’t have to be complicated. With the right template, you can simply plug in your information and customize the chart to fit your needs. There are plenty of free templates available online, or you can create your own from scratch.
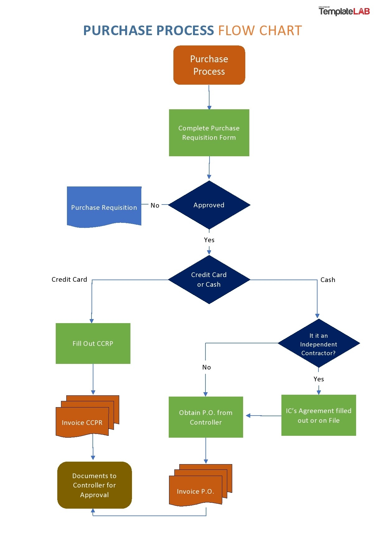
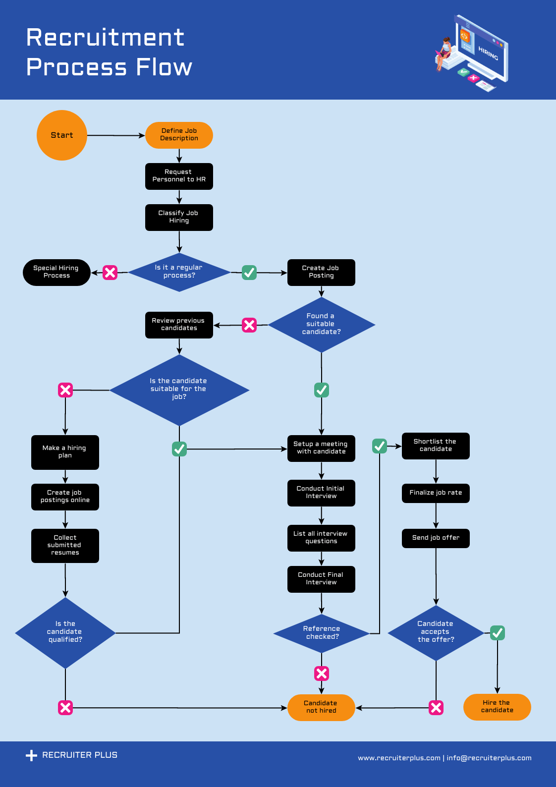
Process Flow Chart Template
Process Flow Chart Template
When choosing a process flow chart template, look for one that is easy to use and visually appealing. Consider the type of process you’re documenting and the level of detail you need to include. Some templates are simple and high-level, while others are more detailed and specific.
Once you’ve selected a template, start by identifying the key steps in your process. Use shapes and arrows to connect the steps and show the flow of the process. Add text to explain each step and clarify any decision points or branches in the process.
Don’t forget to test your flow chart with others to ensure it accurately represents the process. Make any necessary revisions based on feedback, and then finalize your chart for distribution. A well-designed process flow chart can help you communicate effectively and ensure everyone is on the same page.
So, next time you need to map out a process, consider using a process flow chart template. It’s a simple yet powerful tool that can help you visualize complex processes and improve communication within your team.
Free Printable Process Flow Chart Templates Excel Word Powerpoint
Free Customizable Flowchart Templates Canva
26 Fantastic Flow Chart Templates Word Excel Power Point
FlowChart What Is It Templates And Symbols Venngage
Free Customizable Flowchart Templates Canva





