Are you looking for a user-friendly way to create a process flow chart in Word? Look no further! With a process flow chart template in Word, you can easily visualize your workflow and make improvements. It’s a simple and effective tool for organizing your ideas and processes.
Whether you’re a student working on a project or a professional looking to streamline your business processes, a process flow chart template in Word can save you time and effort. You don’t need to be a graphic designer to create a professional-looking flow chart. With just a few clicks, you can customize the template to fit your needs.
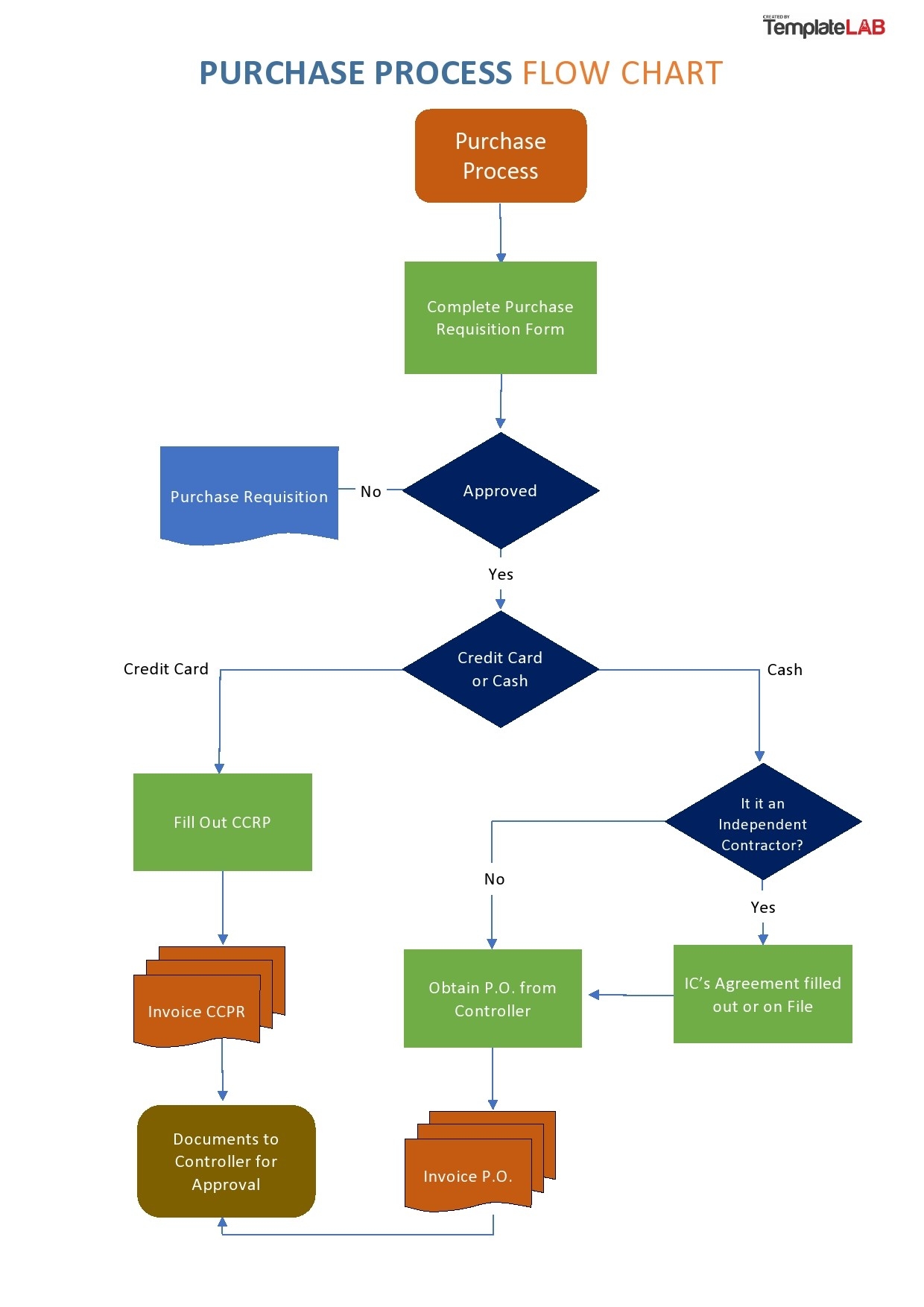
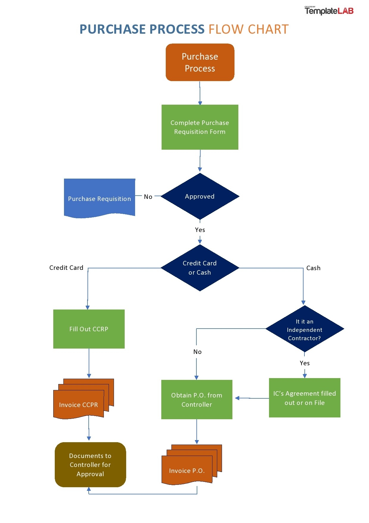
Process Flow Chart Template In Word
Process Flow Chart Template In Word
Start by opening Microsoft Word and searching for process flow chart templates. Choose a template that best fits your needs and start customizing it. Add shapes, text, and colors to represent each step in your process. You can easily rearrange and resize elements to create a clear and organized flow chart.
Once you’ve completed your process flow chart, you can easily share it with colleagues or clients. You can also save it as a PDF or image file for easy distribution. With a process flow chart template in Word, you can streamline your communication and ensure everyone is on the same page.
So, next time you need to create a process flow chart, don’t stress! Use a process flow chart template in Word to simplify the process and create a professional-looking chart in no time.
Free Download 6 Word Flowchart Templates
Free Customizable Flowchart Templates Canva
Flowchart Template For Word Lucidchart
26 Fantastic Flow Chart Templates Word Excel Power Point
Free Download 6 Word Flowchart Templates





