Are you looking for an easy way to visualize your project’s workflow? A template flow chart might be just what you need. It’s a simple and effective tool that can help you organize your thoughts and streamline your processes.
Creating a flow chart from scratch can be time-consuming, but with a template, you can save time and effort. There are many free and paid options available online, so you can find one that suits your needs and preferences.
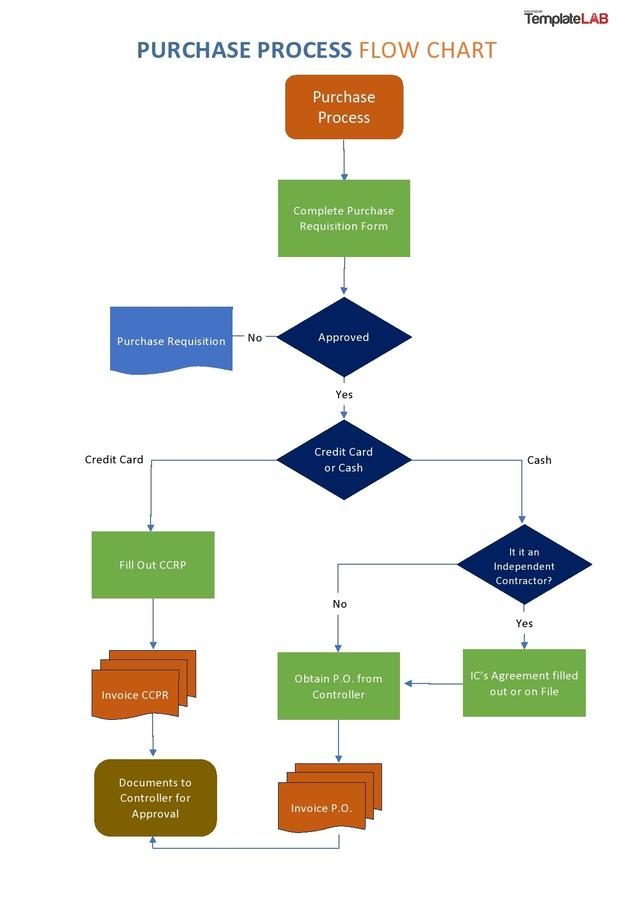
Template Flow Chart
Template Flow Chart
One of the main advantages of using a template flow chart is that it provides a clear visual representation of the steps involved in your project. This can help you identify any bottlenecks or inefficiencies in your process and make necessary adjustments.
With a template flow chart, you can easily communicate your ideas to team members or stakeholders. It can serve as a roadmap for everyone involved in the project, ensuring that everyone is on the same page and working towards the same goal.
Whether you’re planning a new project, organizing an event, or simply trying to improve your daily workflow, a template flow chart can be a valuable tool. Give it a try and see how it can help you stay organized and focused on your goals.
So next time you’re feeling overwhelmed by a complex project, consider using a template flow chart to simplify the process. You’ll be amazed at how much easier it is to stay on track and achieve your objectives with this handy tool.
Free MS Word Flowchart Templates Editable U0026 Downloadable
26 Fantastic Flow Chart Templates Word Excel Power Point
FlowChart What Is It Templates And Symbols Venngage
Free Customizable Flowchart Templates Canva
Free Customizable Flowchart Templates Canva


