Have you ever needed a template flow chart for free? Look no further because we’ve got you covered! Creating flow charts can be a breeze with the right tools at your disposal. Whether you’re a student, professional, or just someone looking to organize their thoughts, a flow chart can be a great visual aid.
Flow charts are versatile tools that can be used for a variety of purposes. From mapping out processes and workflows to visualizing decision-making trees, flow charts can help you break down complex information into easily digestible chunks. With a free template, you can save time and effort by starting with a pre-designed layout that you can customize to suit your needs.
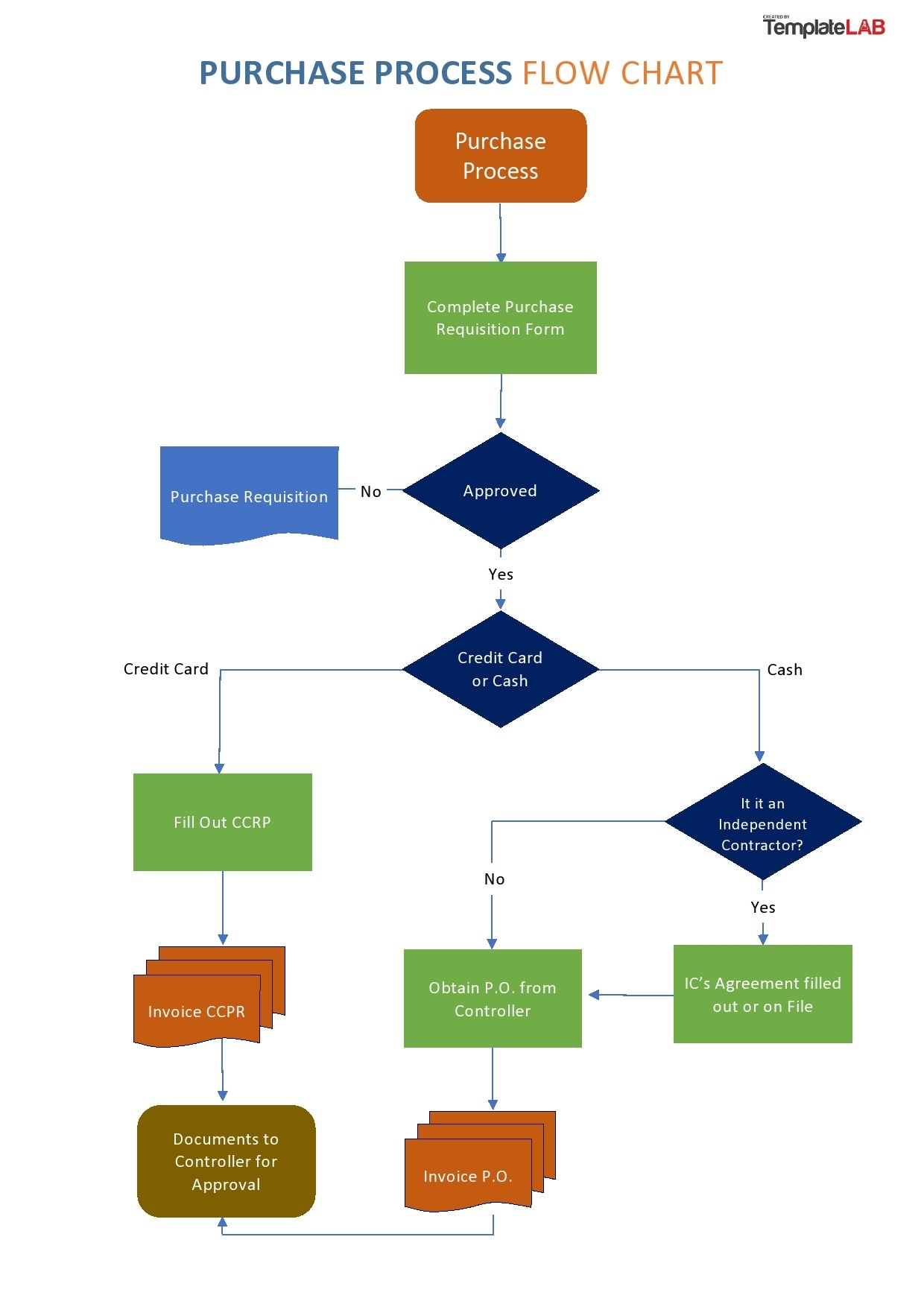
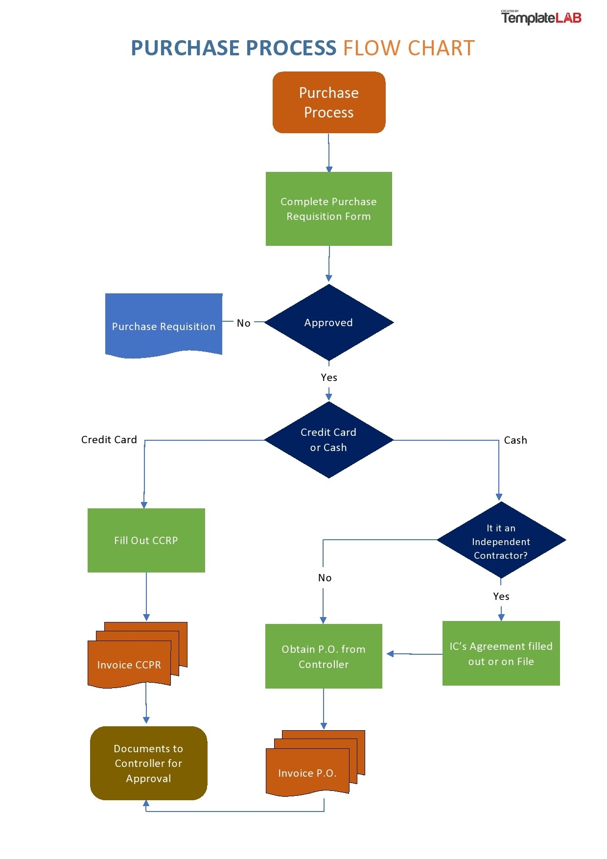
Template Flow Chart Free
Template Flow Chart Free
When it comes to finding a free flow chart template, the internet is your best friend. There are plenty of websites that offer a wide range of templates for you to choose from. Whether you prefer a simple design or a more intricate layout, you’re sure to find something that fits your needs.
Once you’ve selected a template that suits your requirements, you can easily customize it to reflect your unique style and content. Add colors, shapes, text, and more to make your flow chart truly yours. With a free template, the possibilities are endless!
So why wait? Start creating your flow chart today with a free template. Whether you’re planning a project, organizing your thoughts, or simply brainstorming ideas, a flow chart can help you visualize your process and make sense of complex information. Get started now and see how easy it is to create a professional-looking flow chart for free!
21 Flowchart Templates For Google Slides Word U0026 Powerpoint Piktochart
26 Fantastic Flow Chart Templates Word Excel Power Point
26 Fantastic Flow Chart Templates Word Excel Power Point
Free Customizable Flowchart Templates Canva
Free Customizable Flowchart Templates Canva





