Are you looking for an easy way to organize your work processes? A work flow chart template could be just what you need. These templates are a great tool for visualizing and tracking the steps involved in completing a task or project.
Whether you’re a small business owner, a project manager, or a student working on a group project, having a work flow chart template can help you stay organized and on track. With a clear visual representation of the steps involved, you can easily identify bottlenecks and streamline your processes.
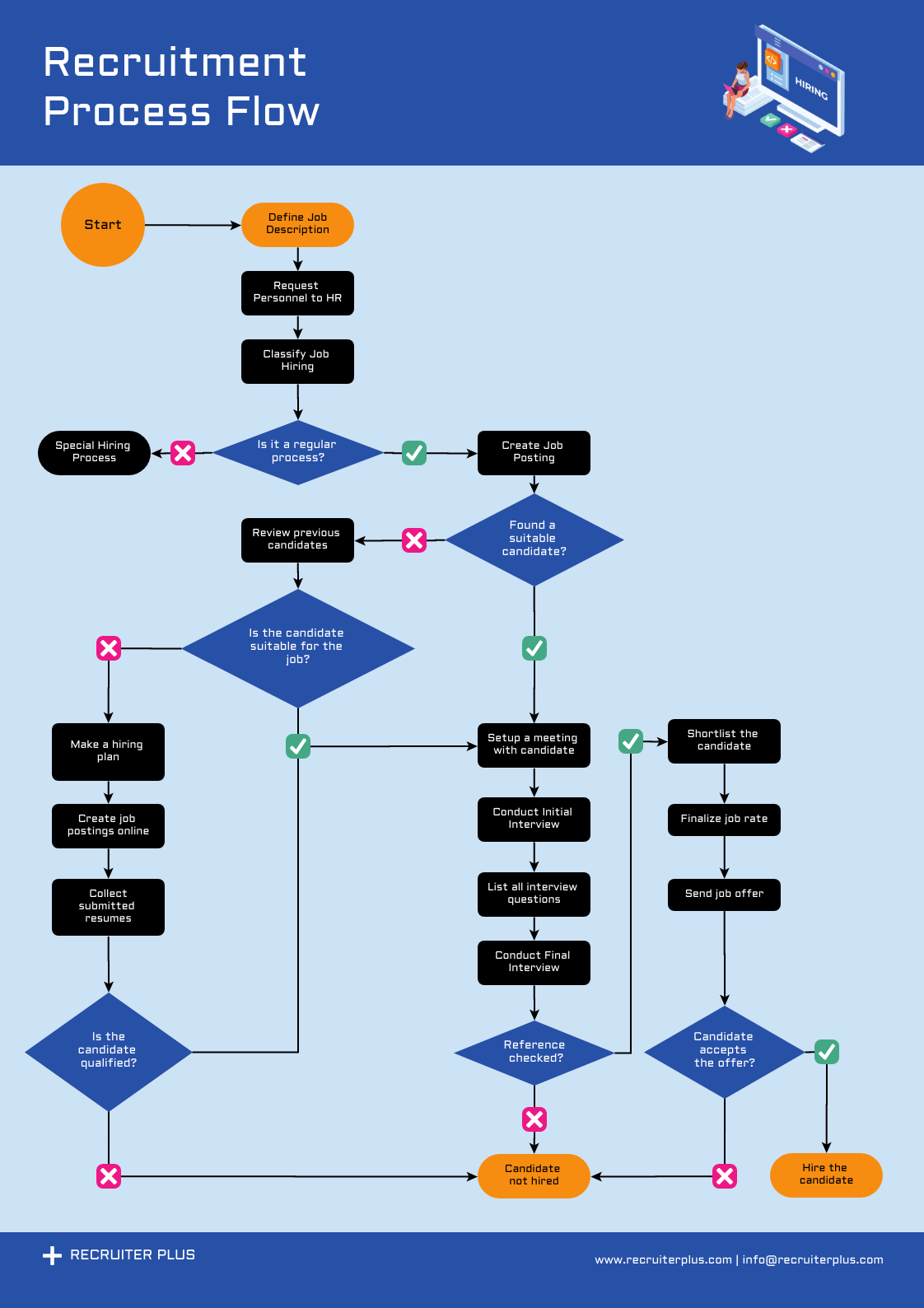
Work Flow Chart Template
Work Flow Chart Template
One of the key benefits of using a work flow chart template is that it provides a clear overview of the entire process. This can help you identify inefficiencies, redundancies, or missing steps that may be slowing down your progress.
By breaking down complex tasks into smaller, more manageable steps, you can increase efficiency and productivity. Work flow chart templates can also help you communicate processes more effectively to team members, clients, or stakeholders.
Whether you’re new to work flow chart templates or a seasoned pro, there are plenty of resources available online to help you get started. From customizable templates to step-by-step guides, you can find everything you need to create a work flow chart that works for you.
In conclusion, a work flow chart template is a valuable tool for anyone looking to improve their productivity and organization. By visualizing your processes and identifying areas for improvement, you can streamline your workflow and achieve better results in less time.
26 Fantastic Flow Chart Templates Word Excel Power Point
Flow Chart Template Free U0026 Editable FigJam
FlowChart What Is It Templates And Symbols Venngage
Free And Customizable Workflow Templates Canva
Free Customizable Flowchart Templates Canva





