If you find yourself struggling to organize your tasks and projects effectively, a workflow chart template could be just what you need. These templates are a great way to visualize your workflow and streamline your processes.
By using a workflow chart template, you can easily map out each step of a project, identify potential bottlenecks, and allocate resources more efficiently. It’s a simple yet powerful tool that can make a big difference in how you work.
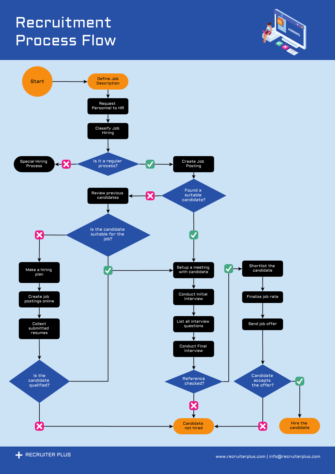
Workflow Chart Template
Streamline Your Processes with a Workflow Chart Template
One of the key benefits of using a workflow chart template is that it helps you see the big picture. You can easily track the progress of tasks, identify dependencies, and ensure that nothing falls through the cracks.
Workflow chart templates also promote collaboration among team members by providing a clear visual representation of the project timeline. This makes it easier to communicate and coordinate efforts, leading to improved efficiency and productivity.
Whether you’re a project manager, a small business owner, or a freelancer, a workflow chart template can help you stay organized and focused on your goals. Give it a try and see how it can transform the way you work!
In conclusion, a workflow chart template is a valuable tool for anyone looking to streamline their processes and improve efficiency. By visualizing your workflow, you can identify areas for improvement and optimize your productivity. Try using a workflow chart template today and see the difference it can make!
Flow Chart Template Free U0026 Editable FigJam
26 Fantastic Flow Chart Templates Word Excel Power Point
Free Customizable Flowchart Templates Canva
FlowChart What Is It Templates And Symbols Venngage
Free Customizable Flowchart Templates Canva





