Are you looking for an easy way to create a workflow chart in Word? Look no further! Using a workflow chart template in Word can save you time and effort when mapping out processes or projects.
With just a few clicks, you can customize a workflow chart template to fit your specific needs. Whether you’re a project manager, small business owner, or student, having a visual representation of your workflow can help you stay organized and on track.
Workflow Chart Template Word
Streamline Your Process with a Workflow Chart Template Word
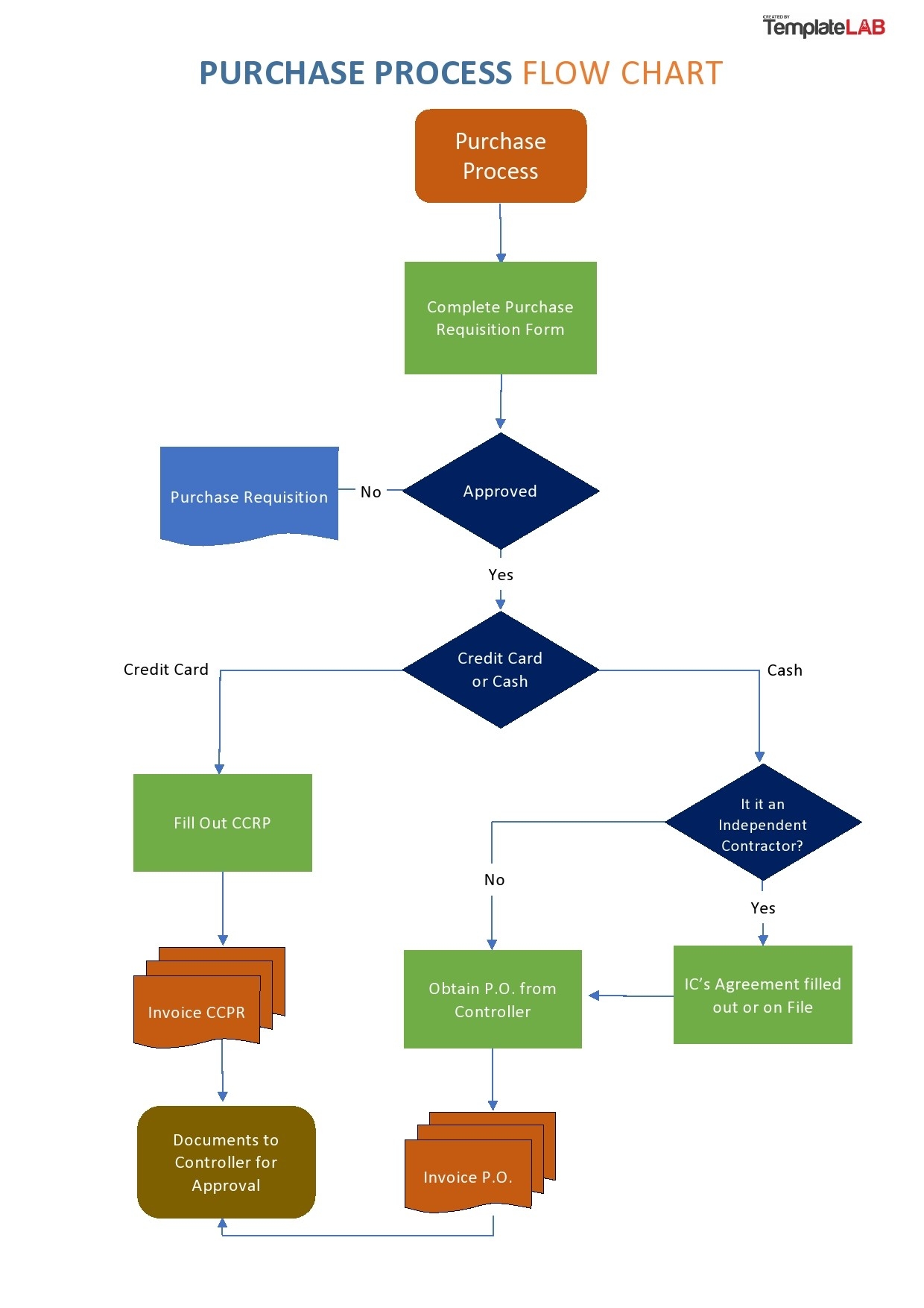
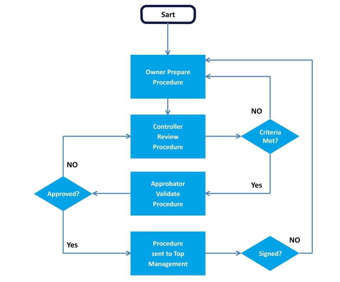
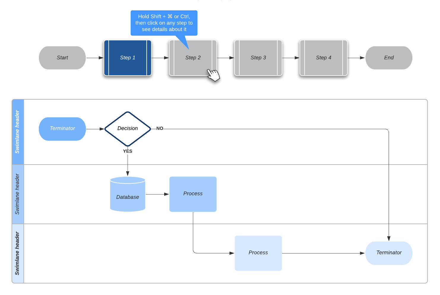
By using a workflow chart template in Word, you can easily identify bottlenecks, streamline processes, and improve efficiency. This visual tool allows you to see the flow of tasks, responsibilities, and decision points in a clear and concise manner.
With customizable shapes, colors, and text options, you can make your workflow chart template in Word as detailed or as simple as you need. Plus, the flexibility of Word allows you to collaborate with others and easily share your chart electronically or in print.
Whether you’re new to creating workflow charts or a seasoned pro, using a template in Word can help you save time and create professional-looking charts that will impress your colleagues or clients. So why not give it a try and see how a workflow chart template in Word can benefit you?
So next time you need to map out a process or project, consider using a workflow chart template in Word. You’ll be amazed at how easy it is to create a visually appealing and informative chart that can help you stay organized and productive.
Free Download 6 Word Flowchart Templates
26 Fantastic Flow Chart Templates Word Excel Power Point
Free Customizable Flowchart Templates Canva
Flowchart Template For Word Lucidchart
Free Download 6 Word Flowchart Templates





