Are you looking for an easy way to visualize your workflow? Workflow chart templates are a great tool to help you map out your processes and improve efficiency. Whether you’re a business owner, project manager, or student, these templates can simplify complex workflows and make them easier to understand.
By using workflow chart templates, you can create clear, step-by-step diagrams that illustrate how tasks are completed, who is responsible for each step, and what the overall process looks like. This visual representation can help you identify bottlenecks, streamline processes, and communicate effectively with team members.
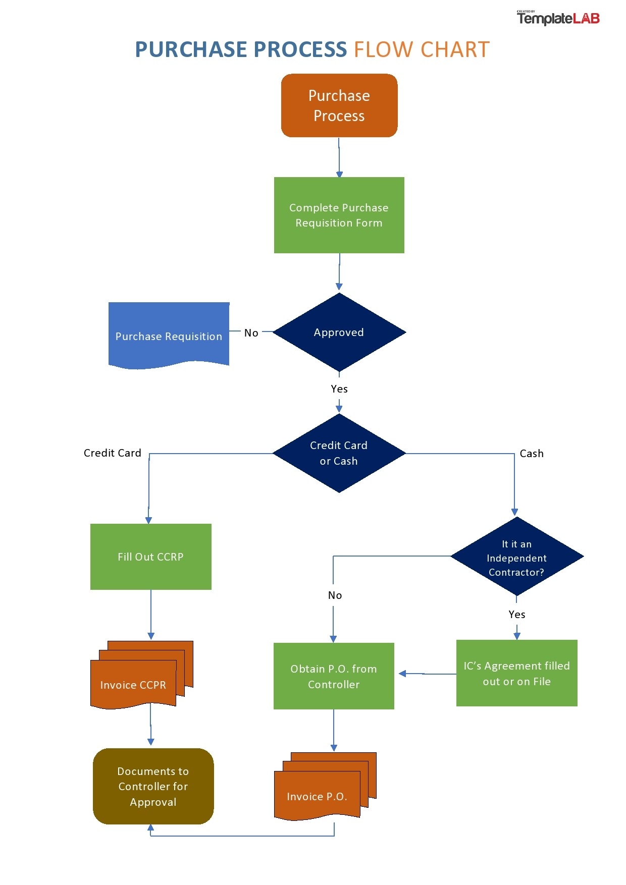
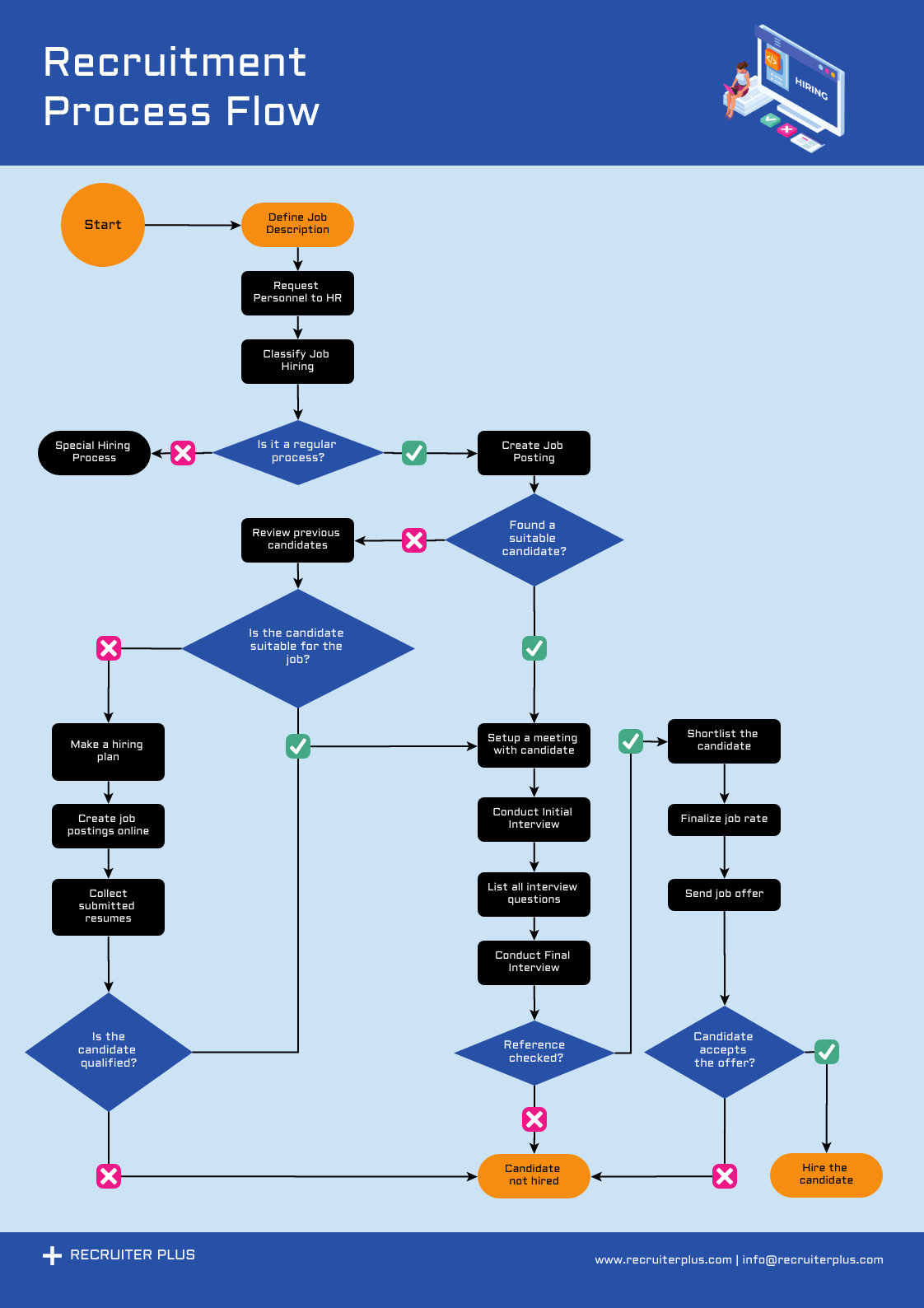
Workflow Chart Templates
Workflow Chart Templates
There are many types of workflow chart templates available, including Gantt charts, swimlane diagrams, and flowcharts. Each template serves a different purpose, so it’s important to choose the one that best fits your needs. Gantt charts are great for project management, swimlane diagrams are ideal for visualizing workflows with multiple participants, and flowcharts are versatile tools that can be used for a variety of processes.
When selecting a workflow chart template, consider factors such as the complexity of your process, the number of people involved, and the level of detail you need to include. Some templates are more basic and straightforward, while others are more detailed and comprehensive. Choose the one that works best for you and your team.
In conclusion, workflow chart templates are valuable tools that can help you streamline your processes, improve communication, and increase productivity. Whether you’re managing a project, planning an event, or organizing your daily tasks, these templates can make your life easier and your work more efficient. Try using workflow chart templates today and see the difference they can make!
Free Customizable Flowchart Templates Canva
Free And Customizable Workflow Templates Canva
26 Fantastic Flow Chart Templates Word Excel Power Point
FlowChart What Is It Templates And Symbols Venngage
Free Customizable Flowchart Templates Canva





